HOME   LIST
‹–   –›

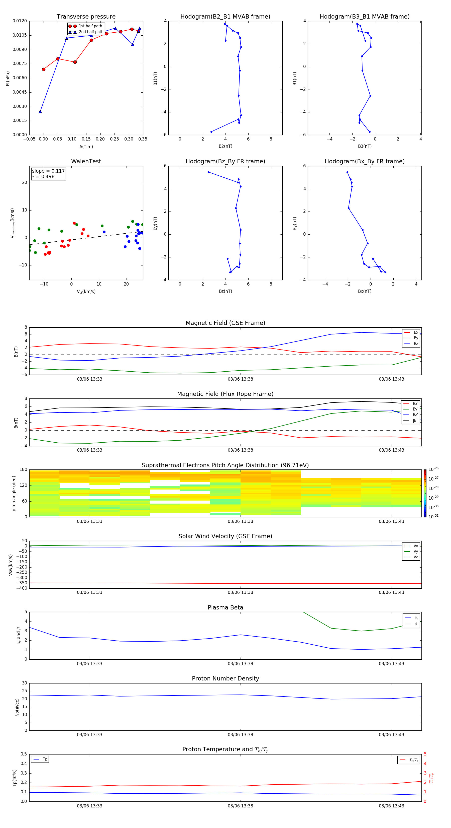
Flux Rope in 2006

Flux Rope Event 2006-03-06 13:31 ~ 2006-03-06 13:44 (14 minutes)


plot