HOME   LIST
‹–   –›

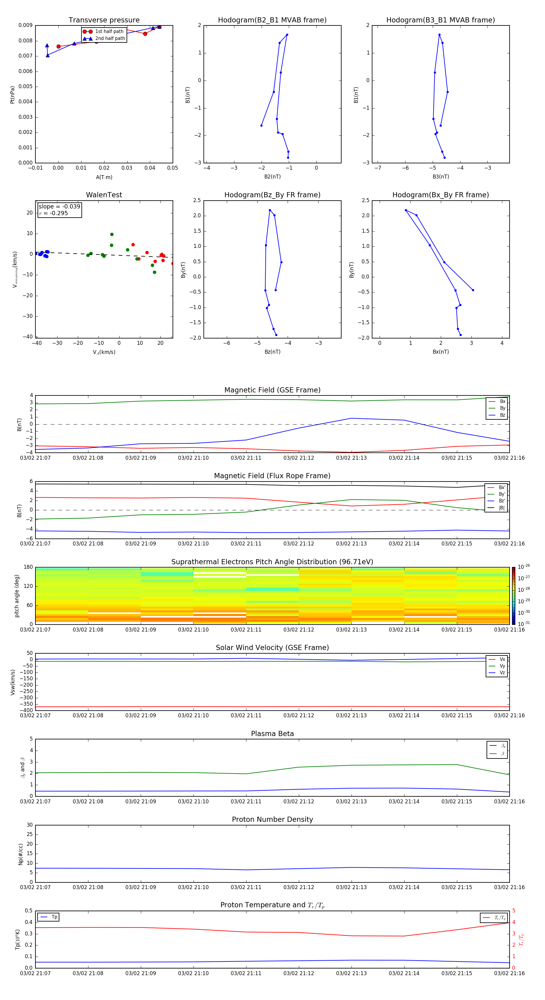
Flux Rope in 2006

Flux Rope Event 2006-03-02 21:07 ~ 2006-03-02 21:16 (10 minutes)


plot