HOME   LIST
‹–   –›

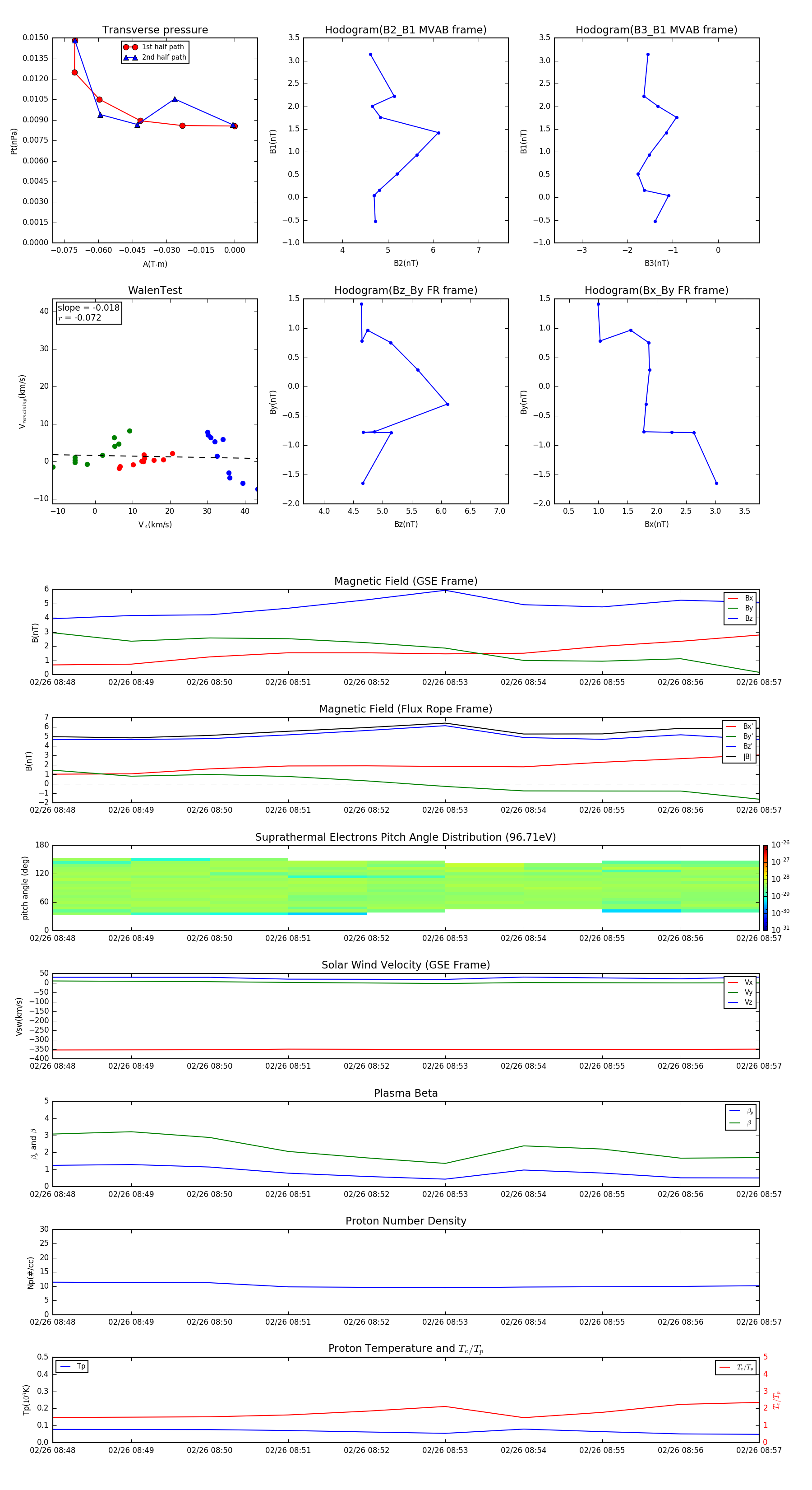
Flux Rope in 2006

Flux Rope Event 2006-02-26 08:48 ~ 2006-02-26 08:57 (10 minutes)


plot