HOME   LIST
‹–   –›

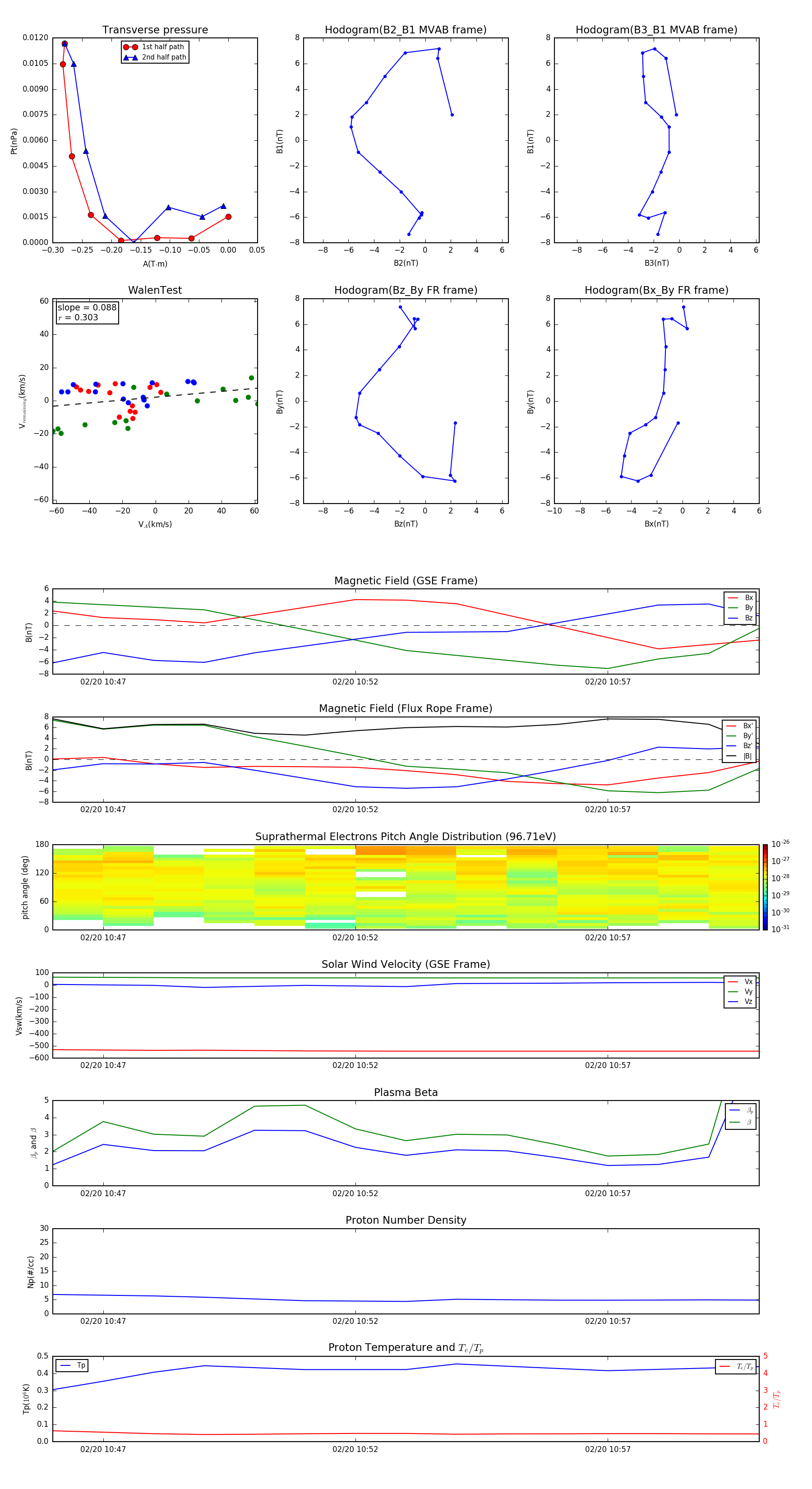
Flux Rope in 2006

Flux Rope Event 2006-02-20 10:46 ~ 2006-02-20 11:00 (15 minutes)


plot