HOME   LIST
‹–   –›

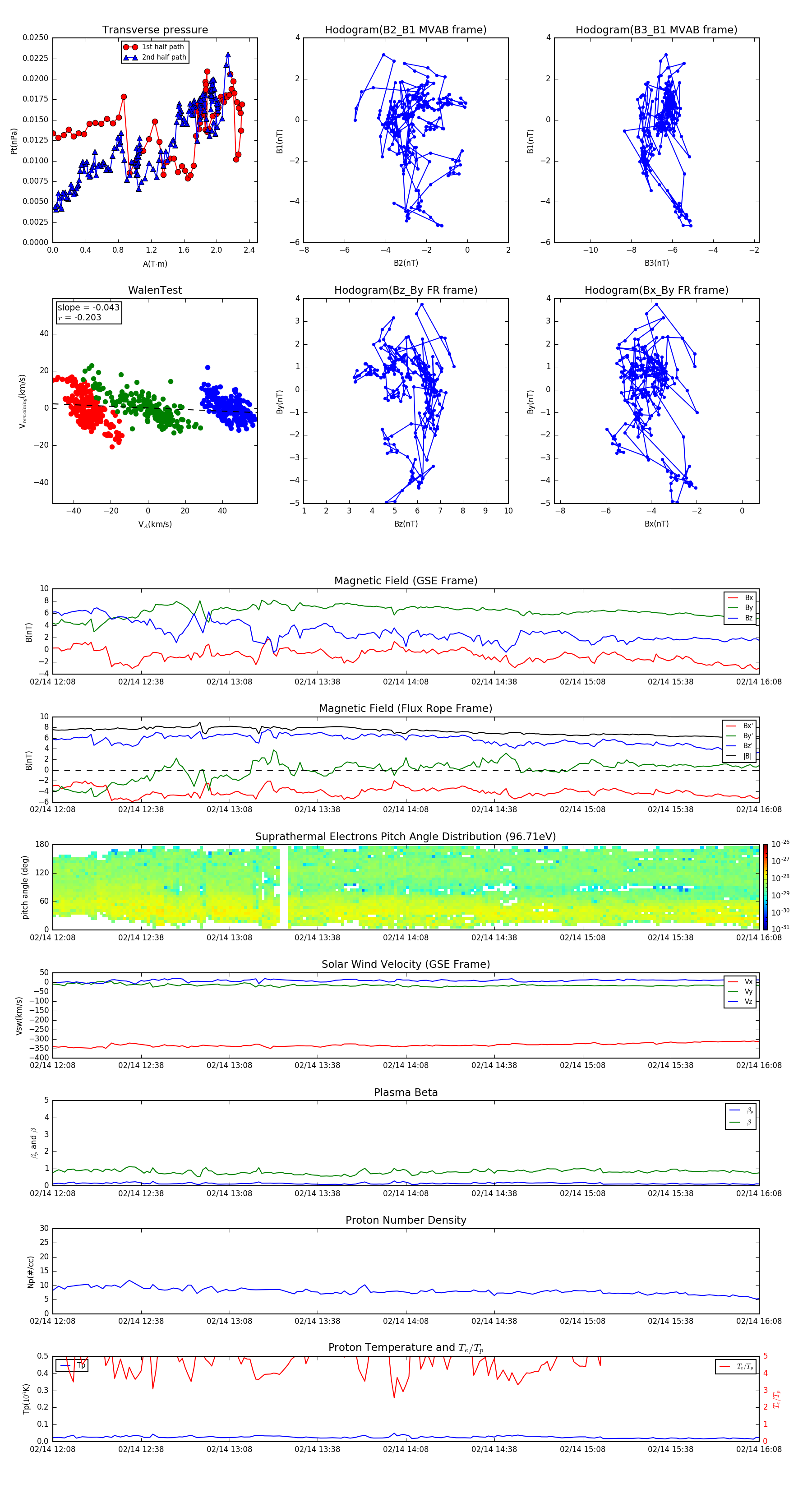
Flux Rope in 2006

Flux Rope Event 2006-02-14 12:08 ~ 2006-02-14 16:08 (241 minutes)


plot