HOME   LIST
‹–   –›

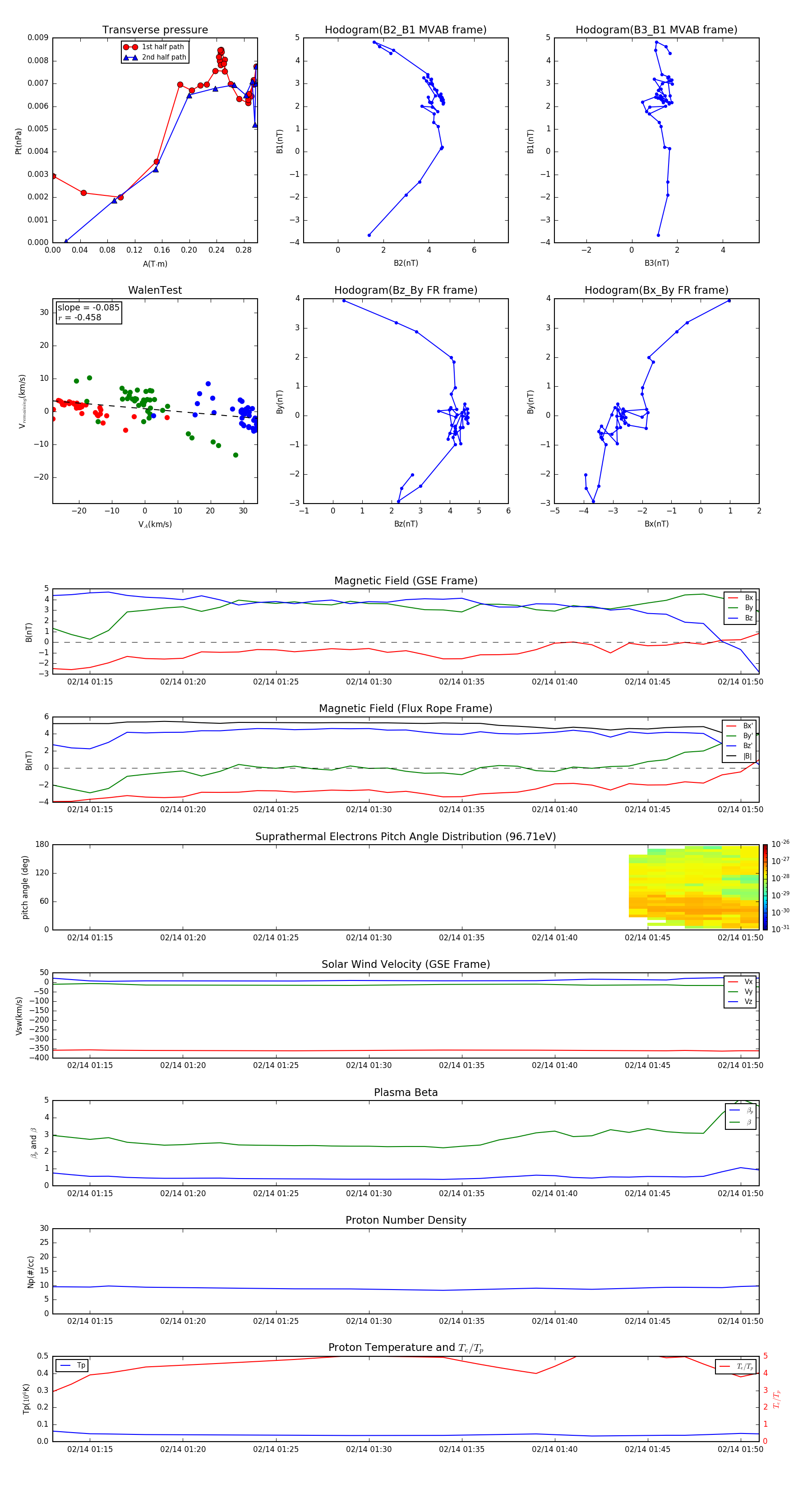
Flux Rope in 2006

Flux Rope Event 2006-02-14 01:13 ~ 2006-02-14 01:51 (39 minutes)


plot