HOME   LIST
‹–   –›

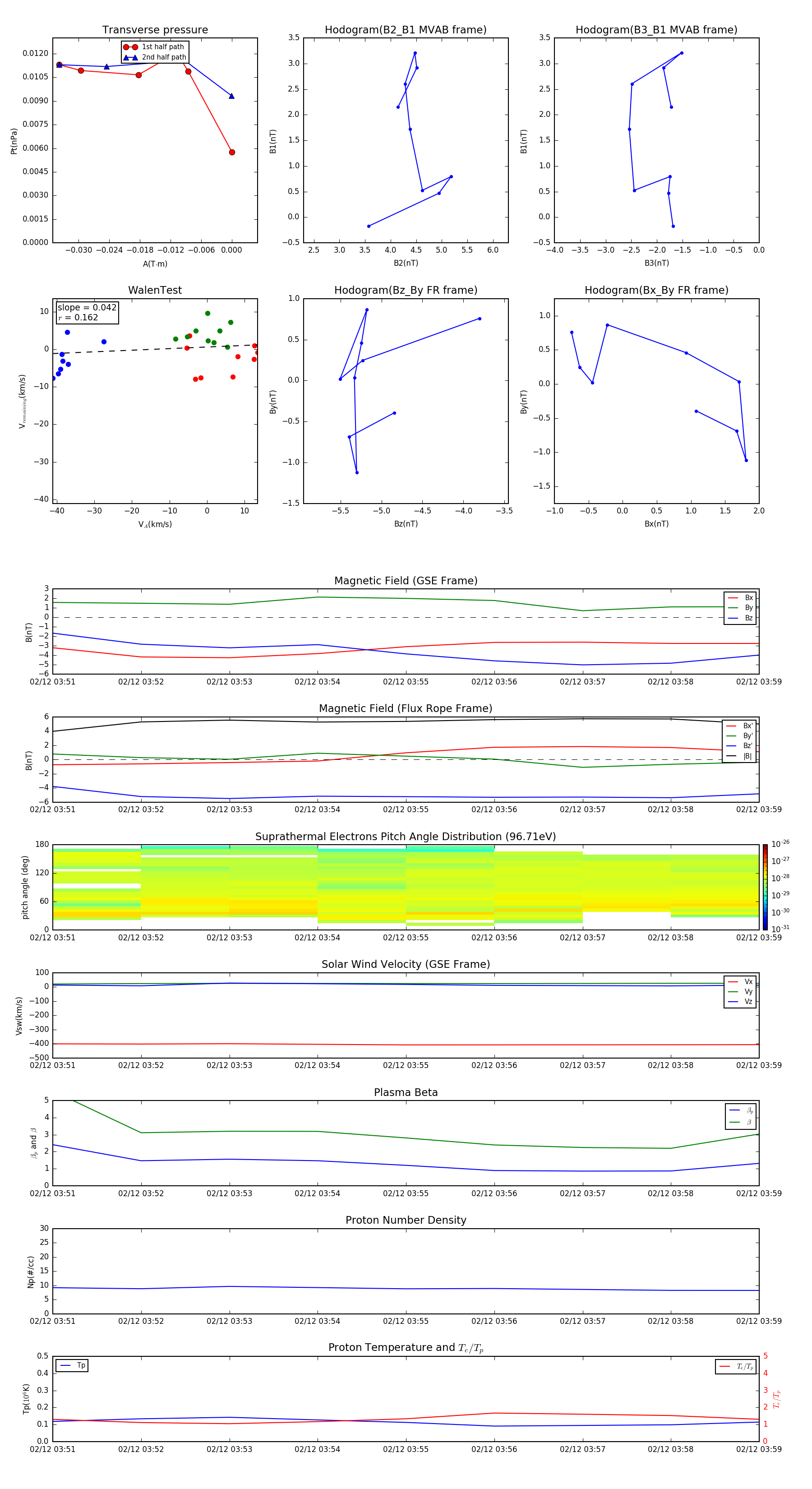
Flux Rope in 2006

Flux Rope Event 2006-02-12 03:51 ~ 2006-02-12 03:59 (9 minutes)


plot