HOME   LIST
‹–   –›

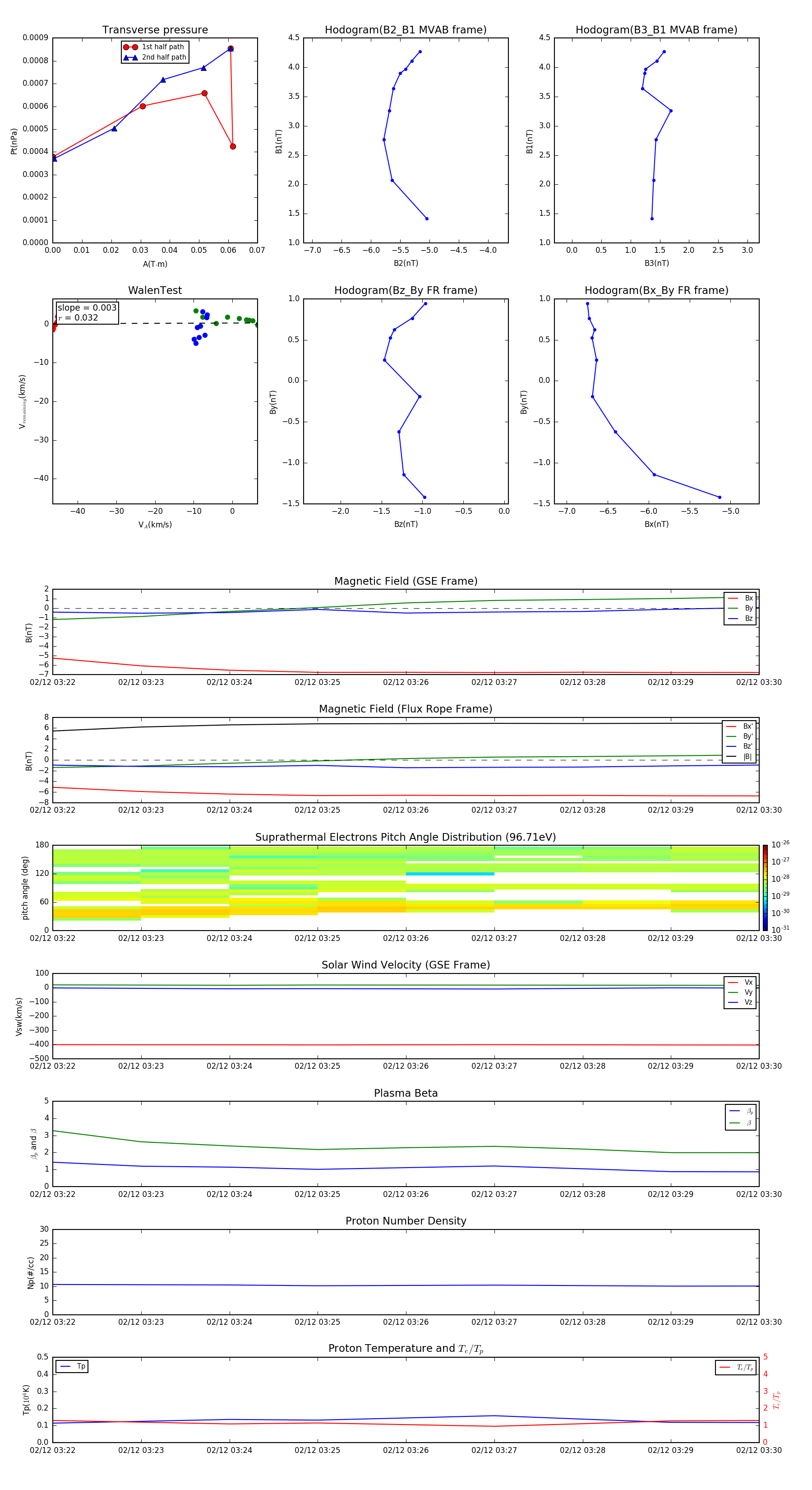
Flux Rope in 2006

Flux Rope Event 2006-02-12 03:22 ~ 2006-02-12 03:30 (9 minutes)


plot