HOME   LIST
‹–   –›

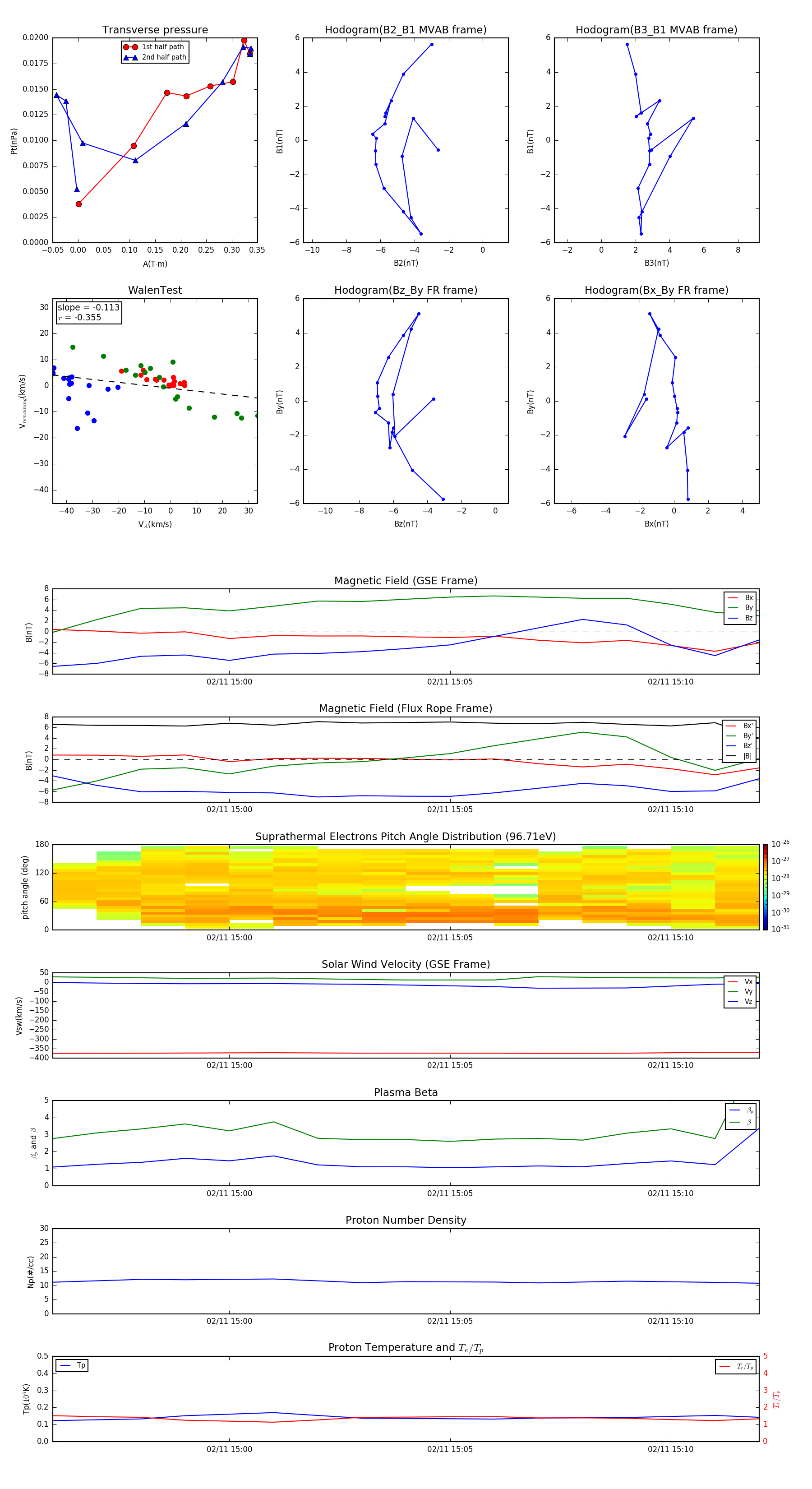
Flux Rope in 2006

Flux Rope Event 2006-02-11 14:56 ~ 2006-02-11 15:12 (17 minutes)


plot