HOME   LIST
‹–   –›

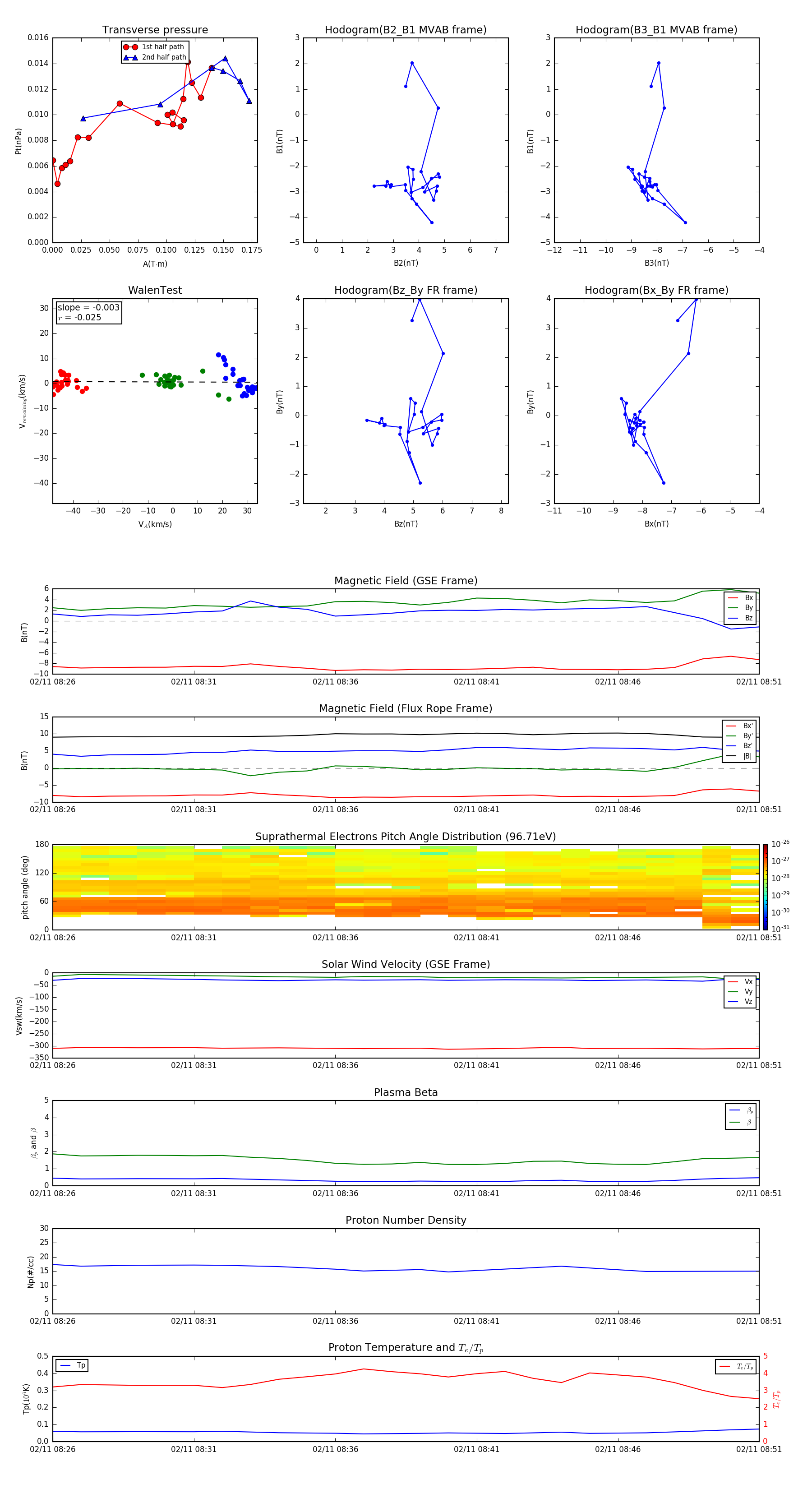
Flux Rope in 2006

Flux Rope Event 2006-02-11 08:26 ~ 2006-02-11 08:51 (26 minutes)


plot