HOME   LIST
‹–   –›

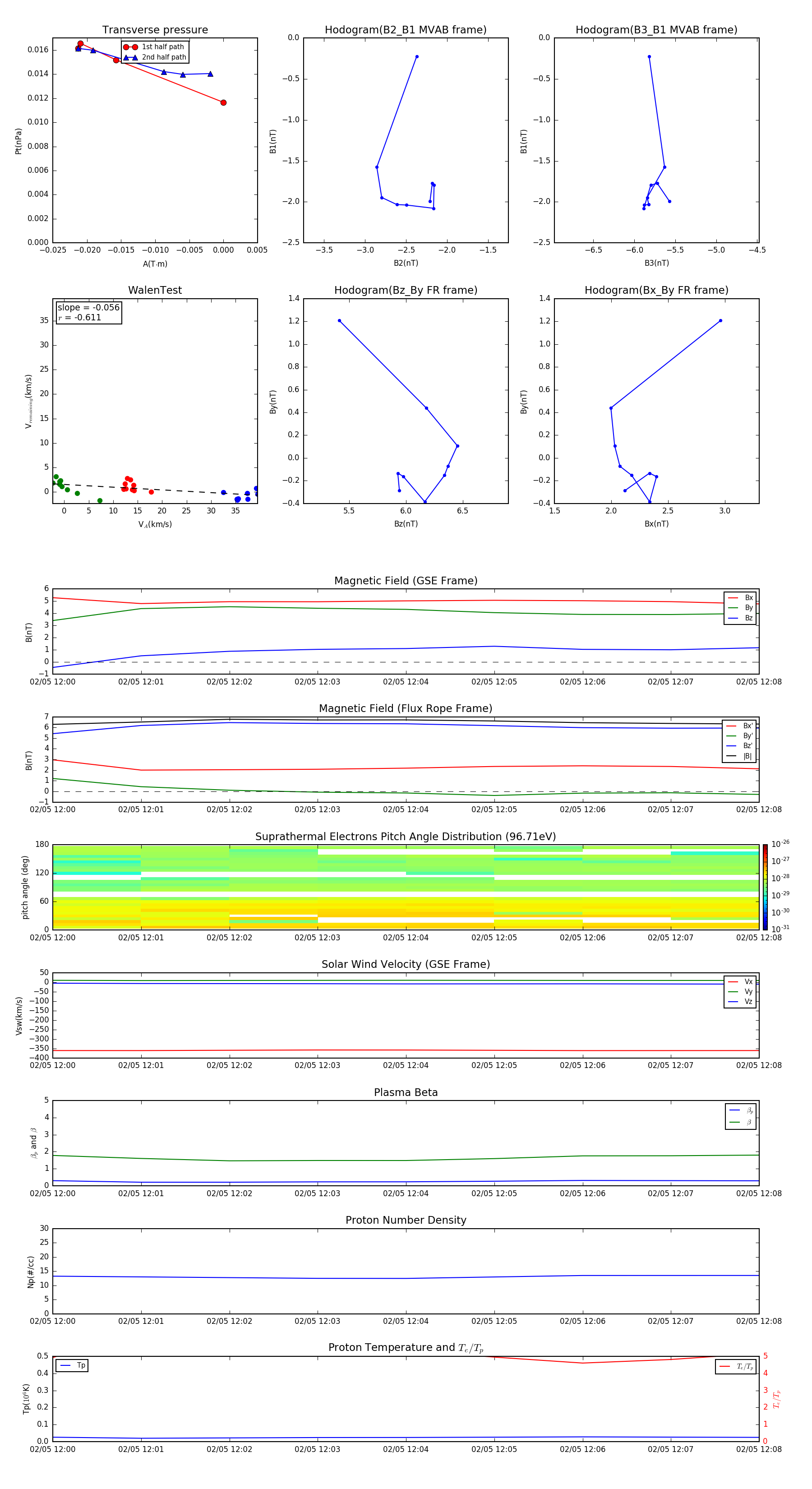
Flux Rope in 2006

Flux Rope Event 2006-02-05 12:00 ~ 2006-02-05 12:08 (9 minutes)


plot