HOME   LIST
‹–   –›

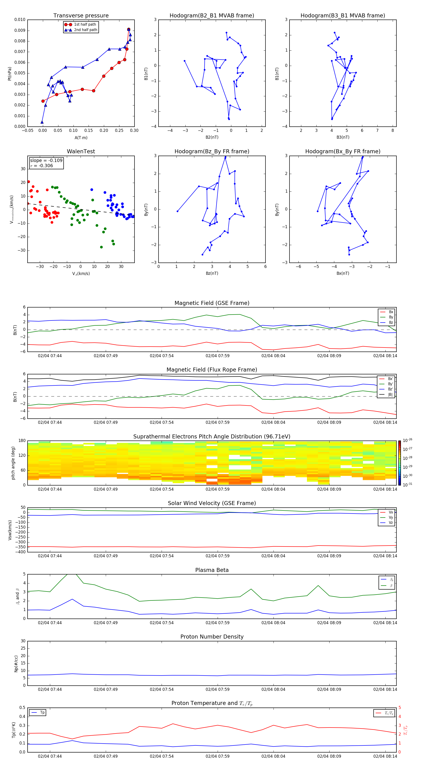
Flux Rope in 2006

Flux Rope Event 2006-02-04 07:42 ~ 2006-02-04 08:15 (34 minutes)


plot