HOME   LIST
‹–   –›

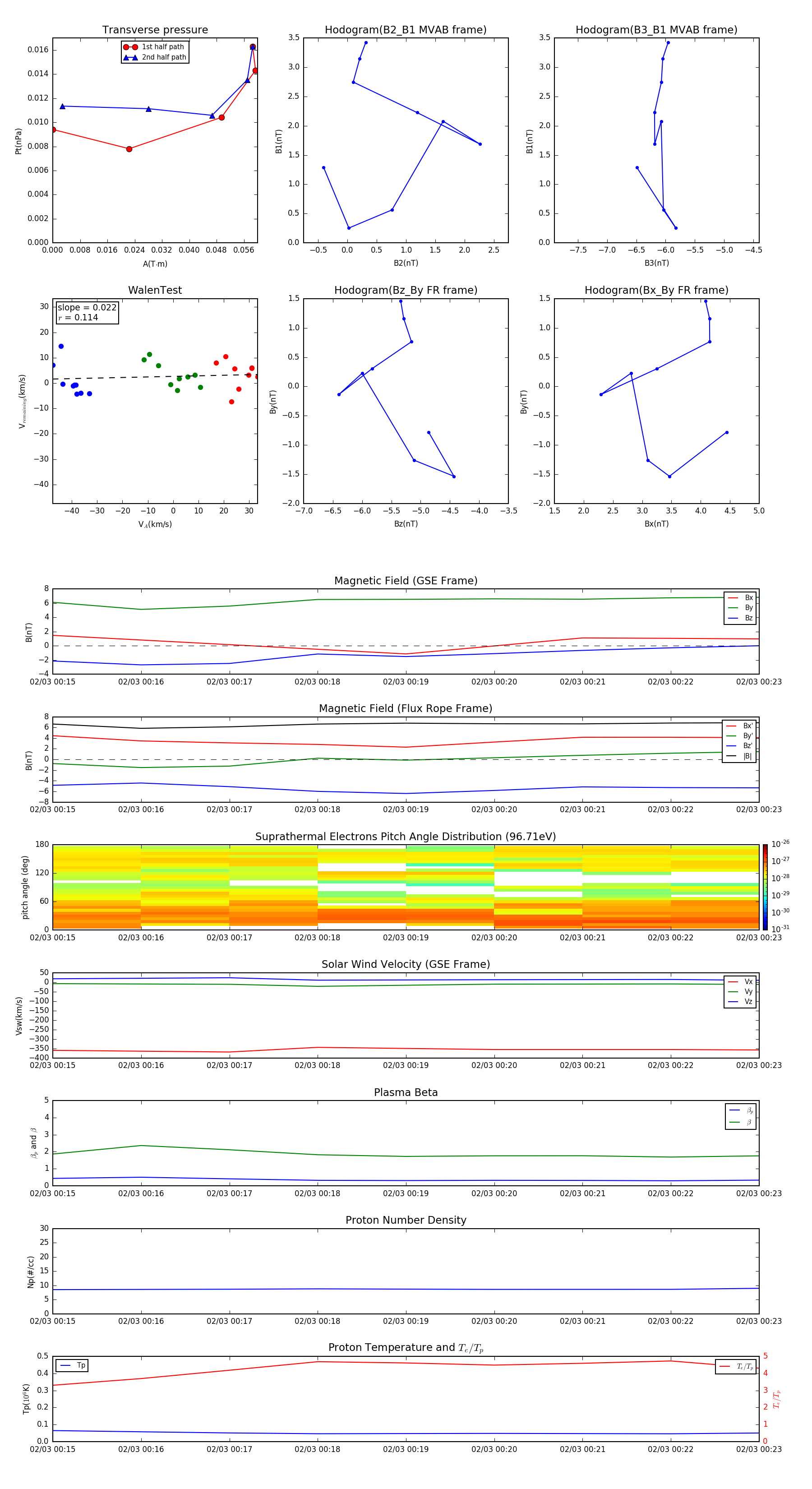
Flux Rope in 2006

Flux Rope Event 2006-02-03 00:15 ~ 2006-02-03 00:23 (9 minutes)


plot