HOME   LIST
‹–   –›

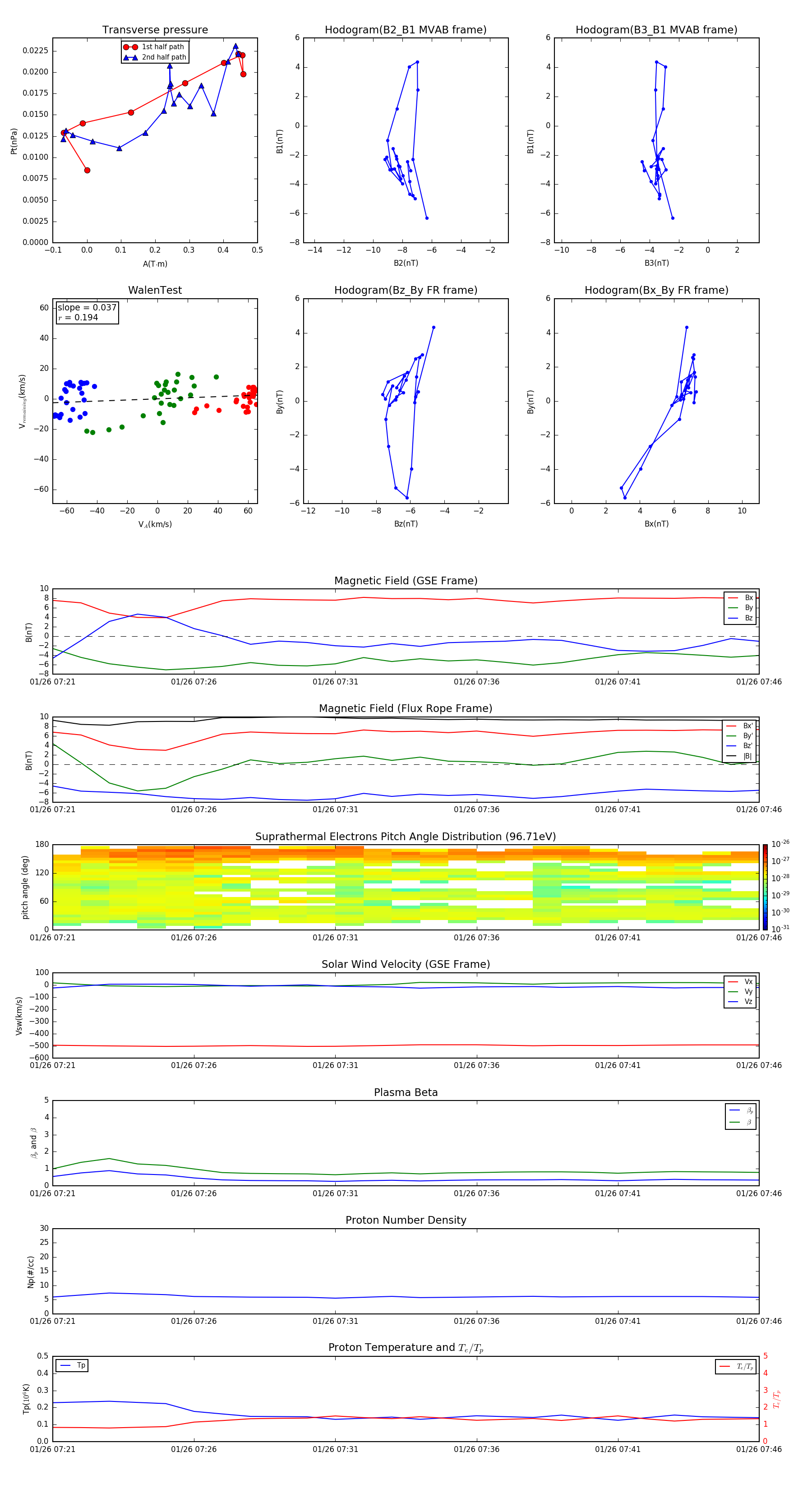
Flux Rope in 2006

Flux Rope Event 2006-01-26 07:21 ~ 2006-01-26 07:46 (26 minutes)


plot