HOME   LIST
‹–   –›

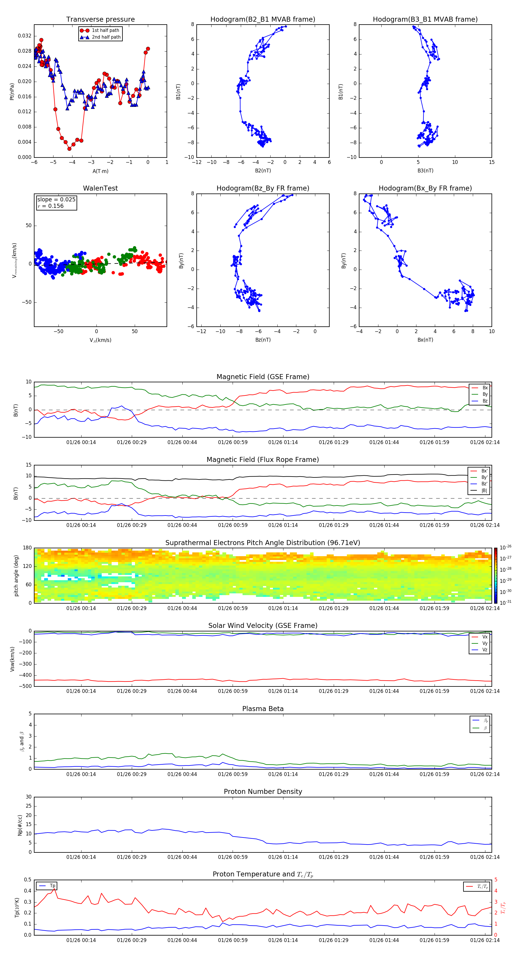
Flux Rope in 2006

Flux Rope Event 2006-01-26 00:00 ~ 2006-01-26 02:16 (137 minutes)


plot