HOME   LIST
‹–   –›

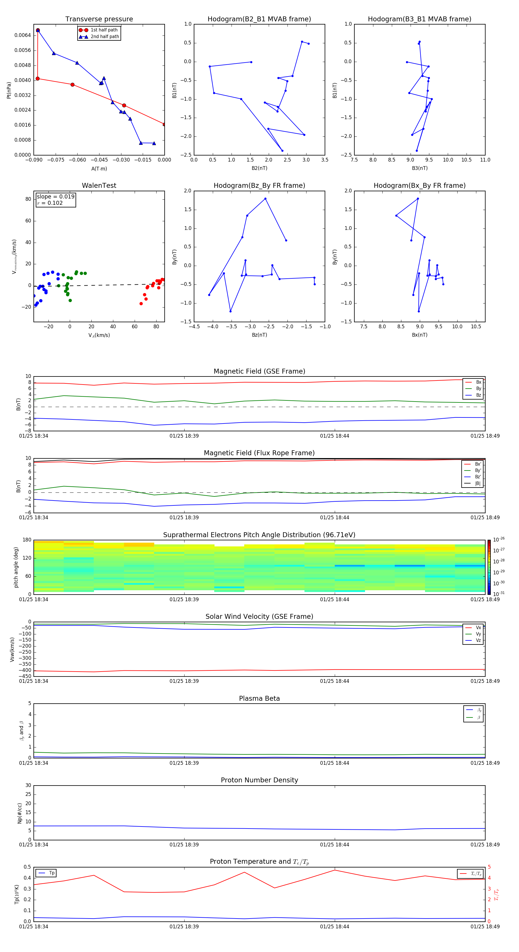
Flux Rope in 2006

Flux Rope Event 2006-01-25 18:34 ~ 2006-01-25 18:49 (16 minutes)


plot