HOME   LIST
‹–   –›

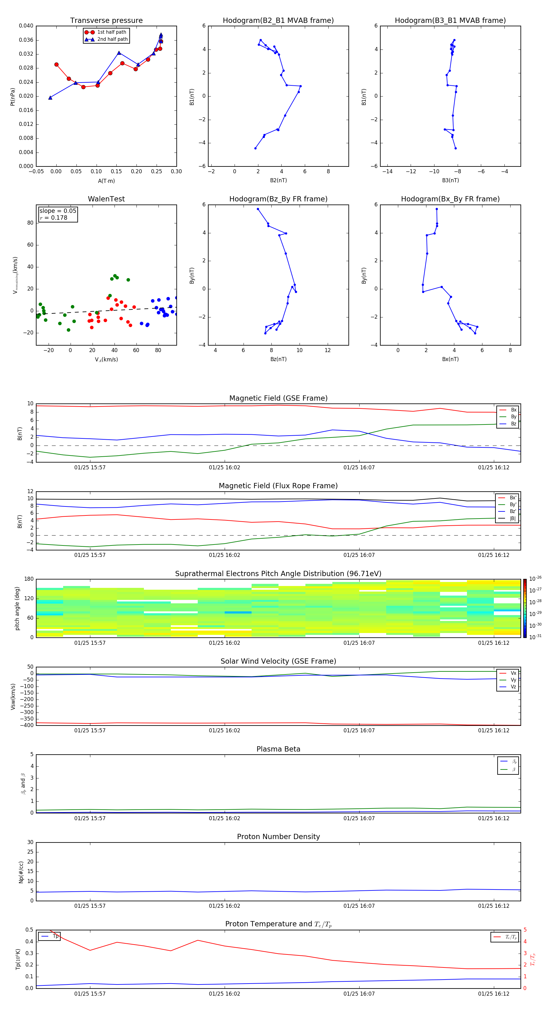
Flux Rope in 2006

Flux Rope Event 2006-01-25 15:55 ~ 2006-01-25 16:13 (19 minutes)


plot