HOME   LIST
‹–   –›

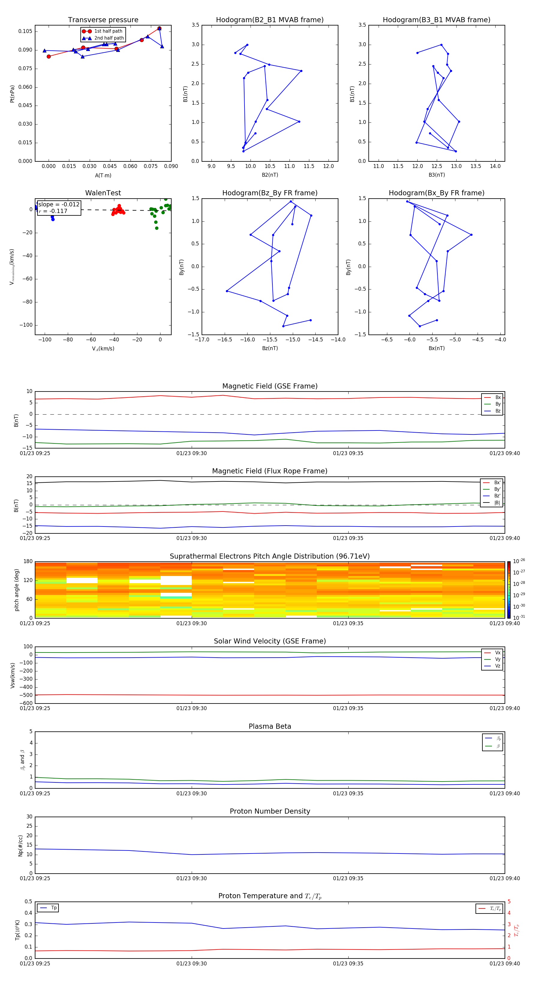
Flux Rope in 2006

Flux Rope Event 2006-01-23 09:25 ~ 2006-01-23 09:40 (16 minutes)


plot