HOME   LIST
‹–   –›

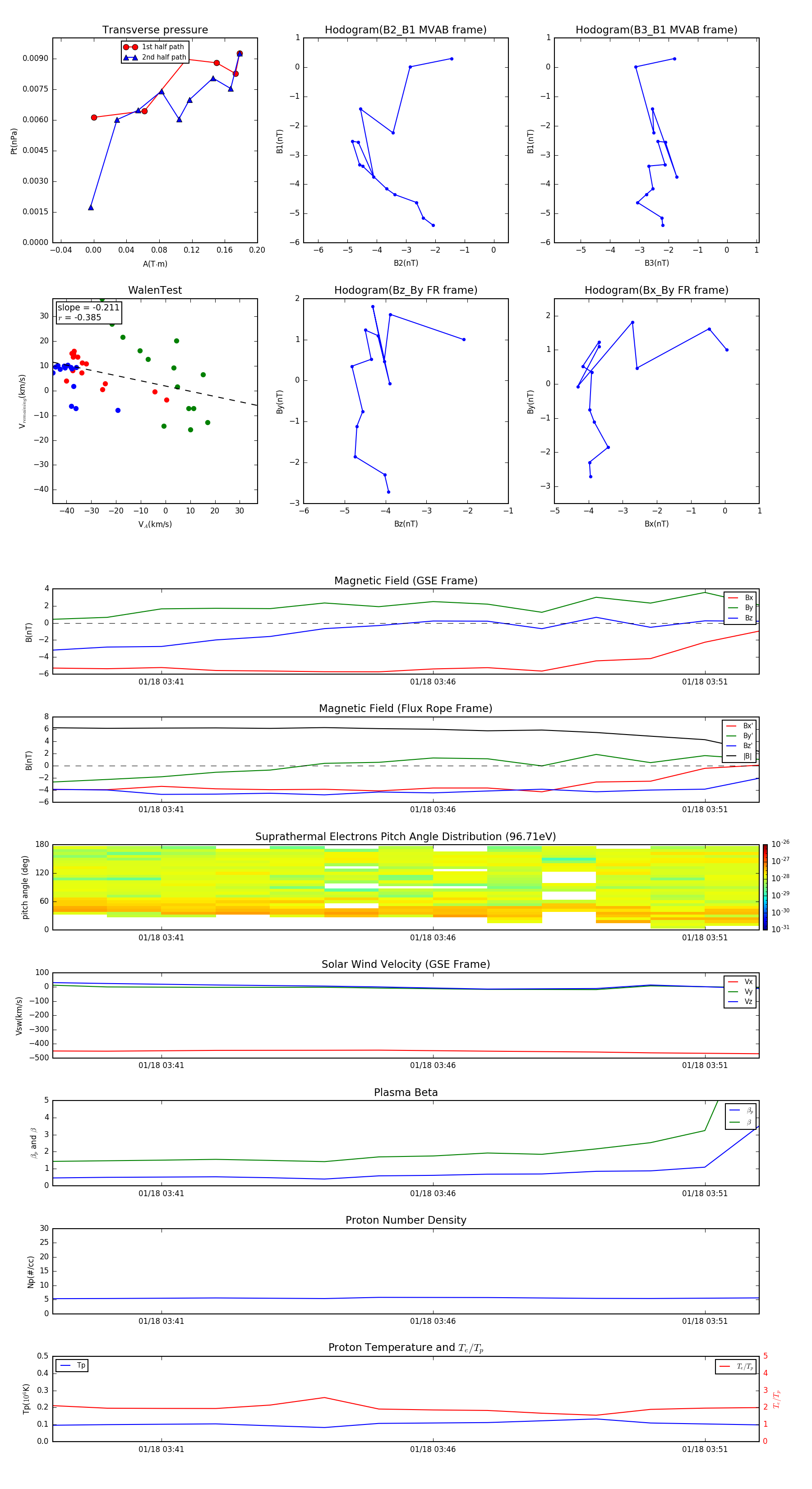
Flux Rope in 2006

Flux Rope Event 2006-01-18 03:39 ~ 2006-01-18 03:52 (14 minutes)


plot