HOME   LIST
‹–   –›

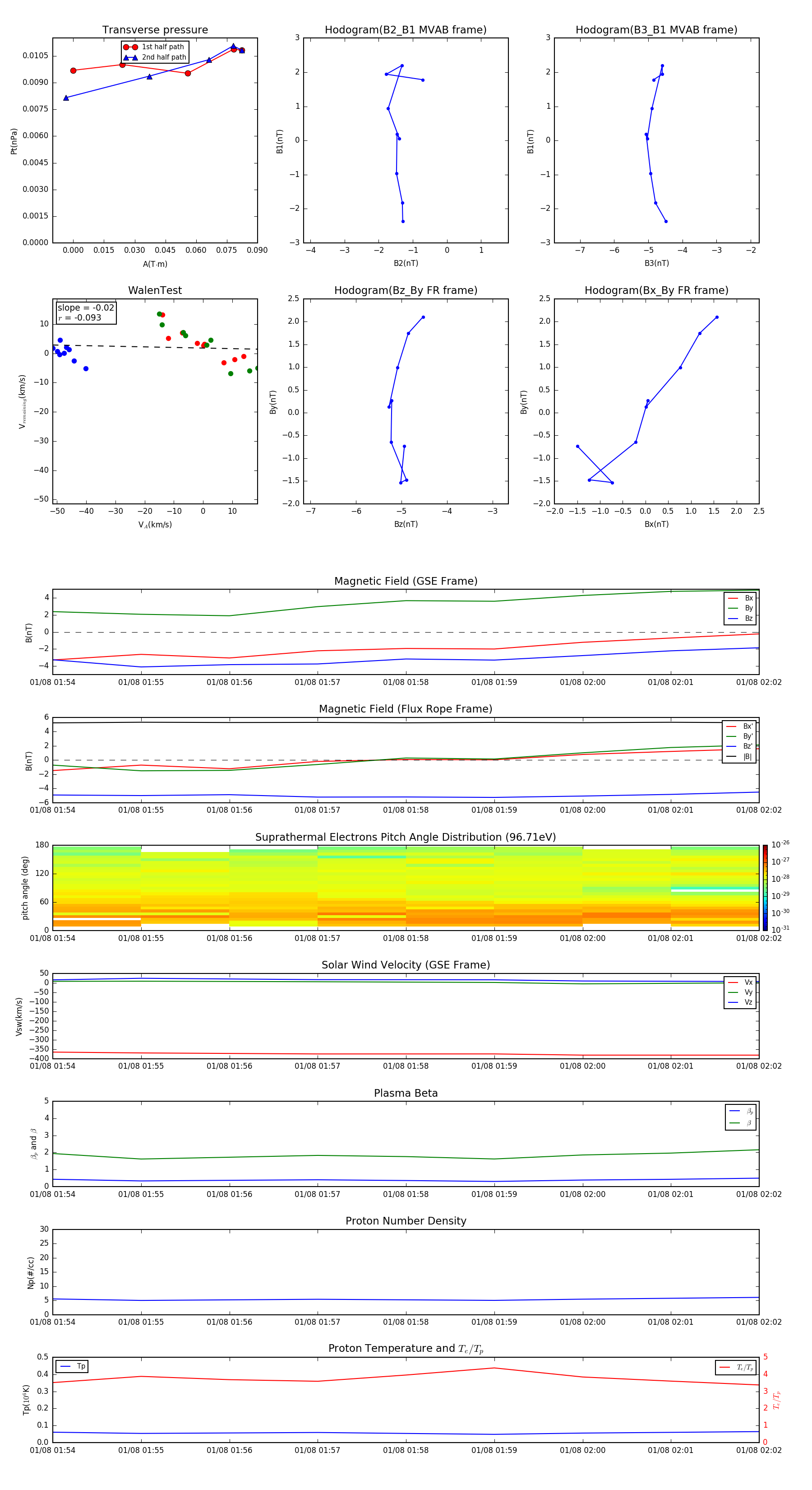
Flux Rope in 2006

Flux Rope Event 2006-01-08 01:54 ~ 2006-01-08 02:02 (9 minutes)


plot