HOME   LIST
‹–   –›

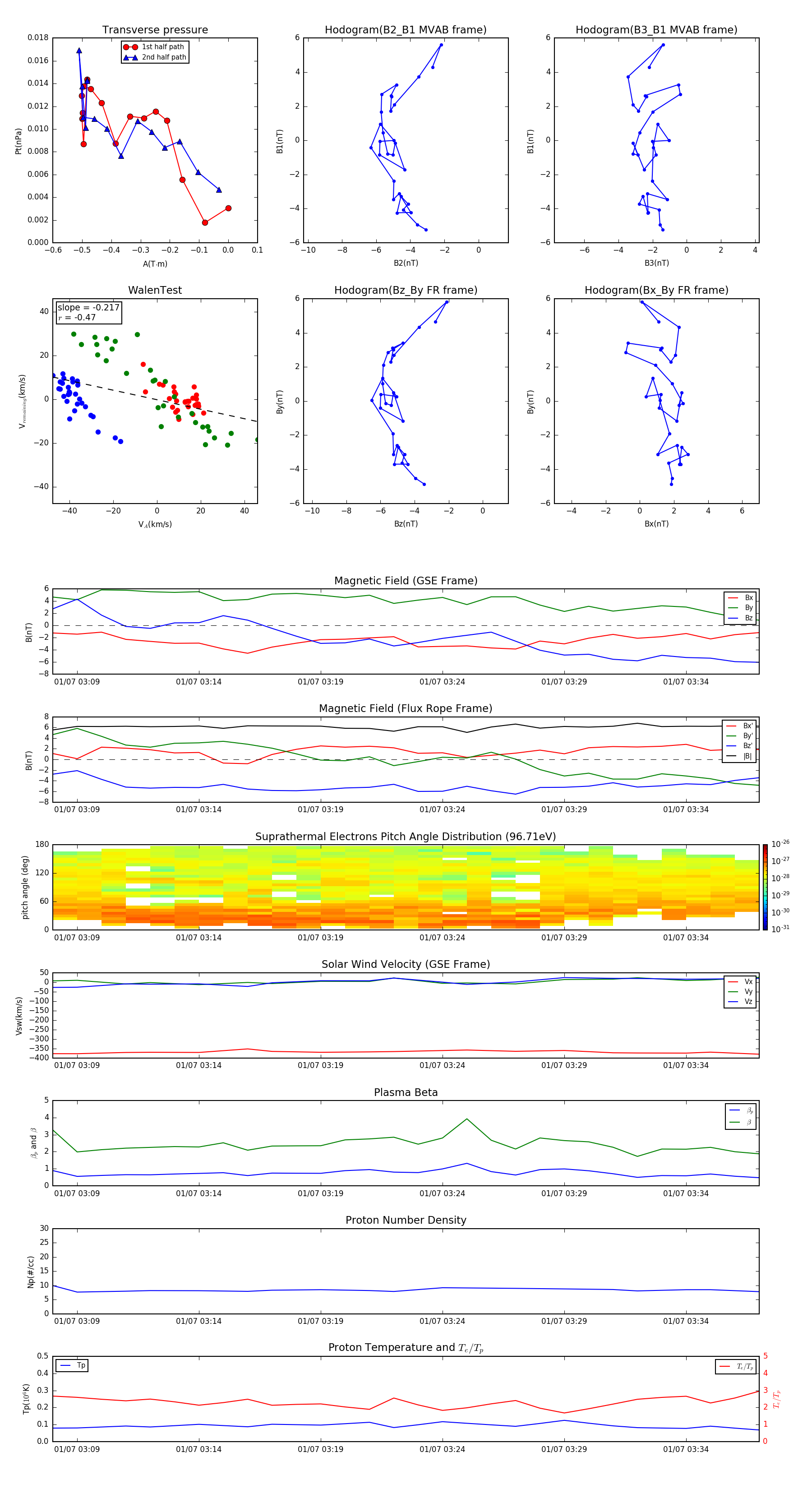
Flux Rope in 2006

Flux Rope Event 2006-01-07 03:08 ~ 2006-01-07 03:37 (30 minutes)


plot