HOME   LIST
‹–   –›

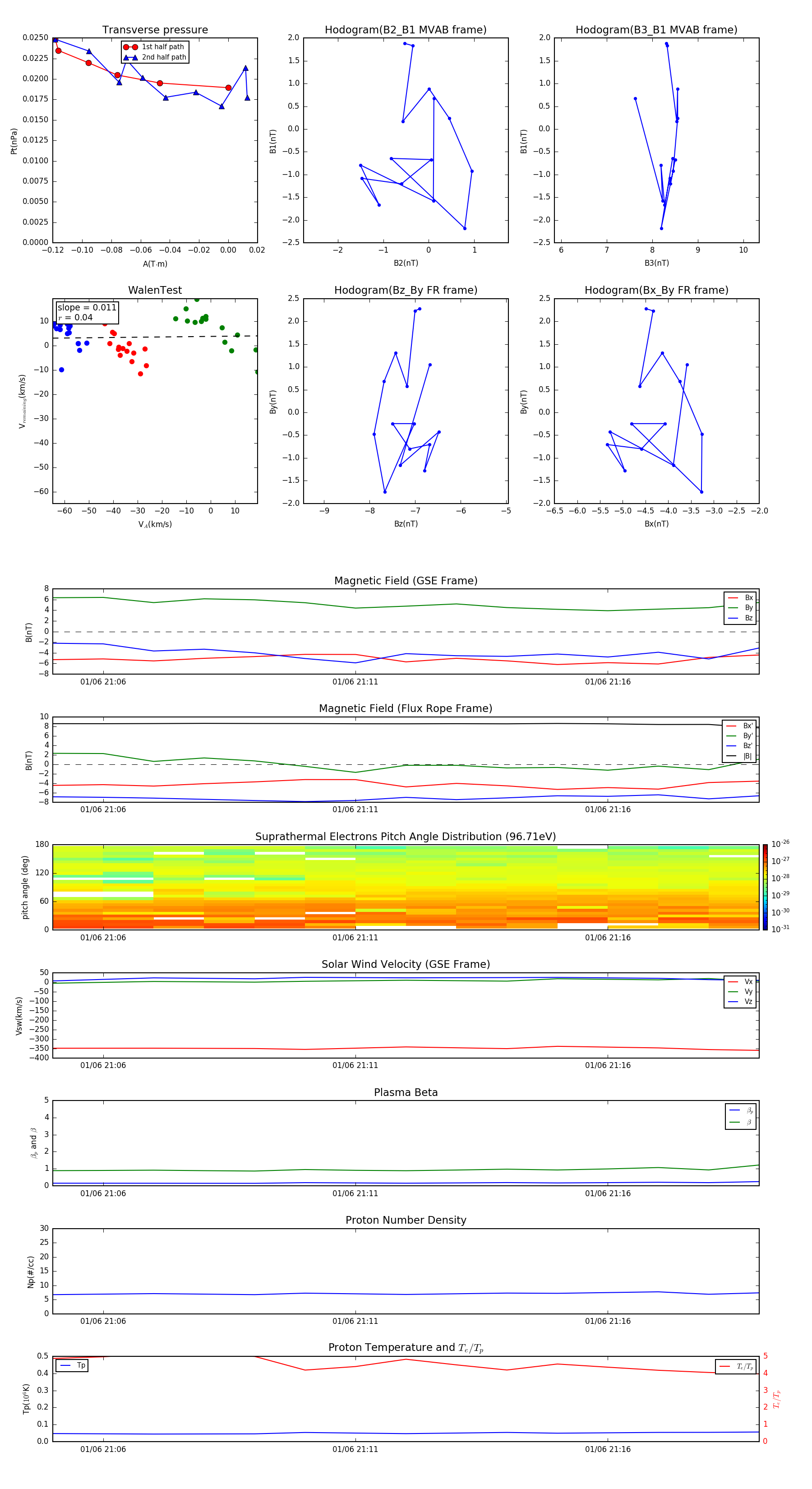
Flux Rope in 2006

Flux Rope Event 2006-01-06 21:05 ~ 2006-01-06 21:19 (15 minutes)


plot