HOME   LIST
‹–   –›

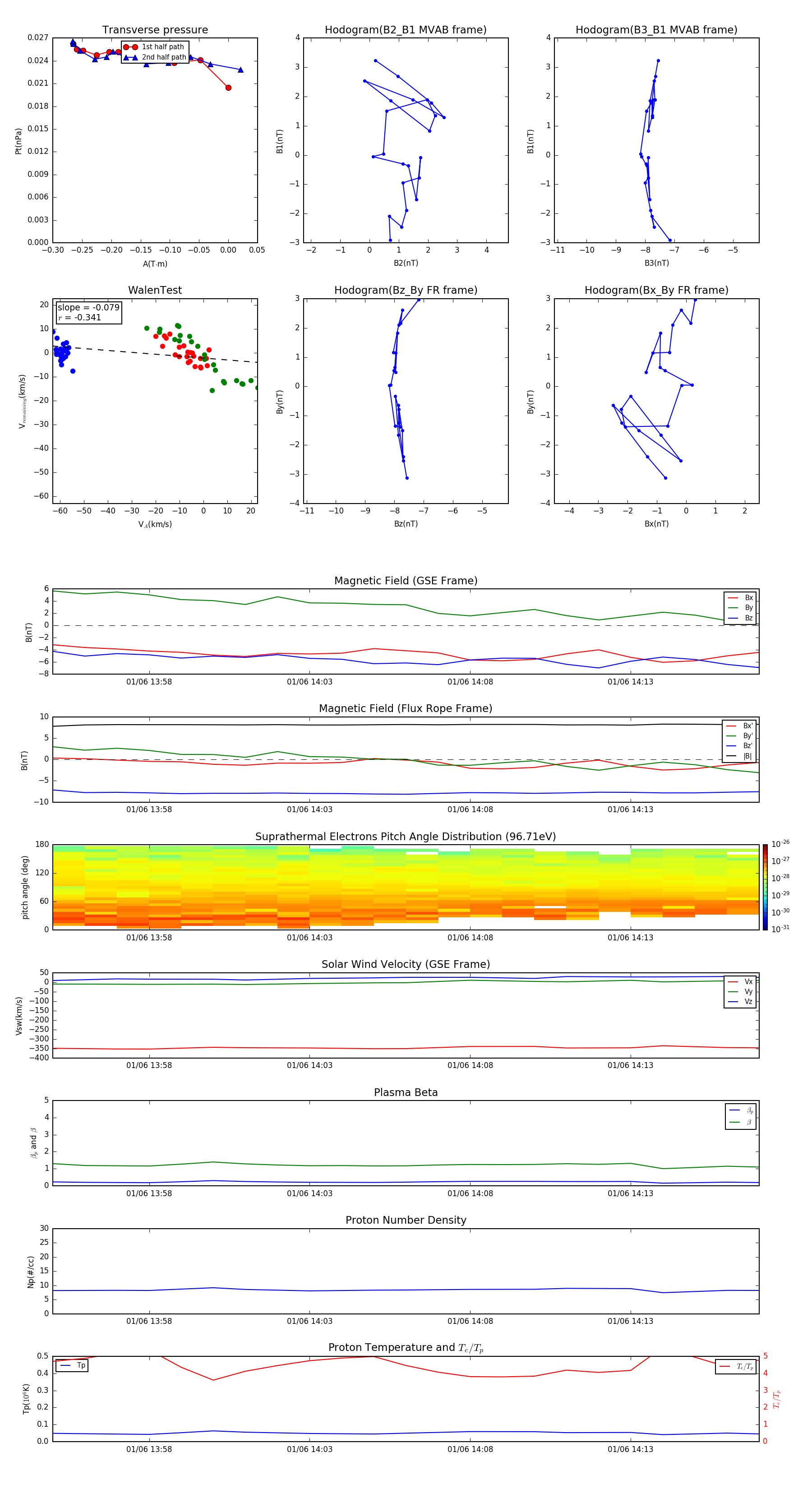
Flux Rope in 2006

Flux Rope Event 2006-01-06 13:55 ~ 2006-01-06 14:17 (23 minutes)


plot