HOME   LIST
‹–   –›

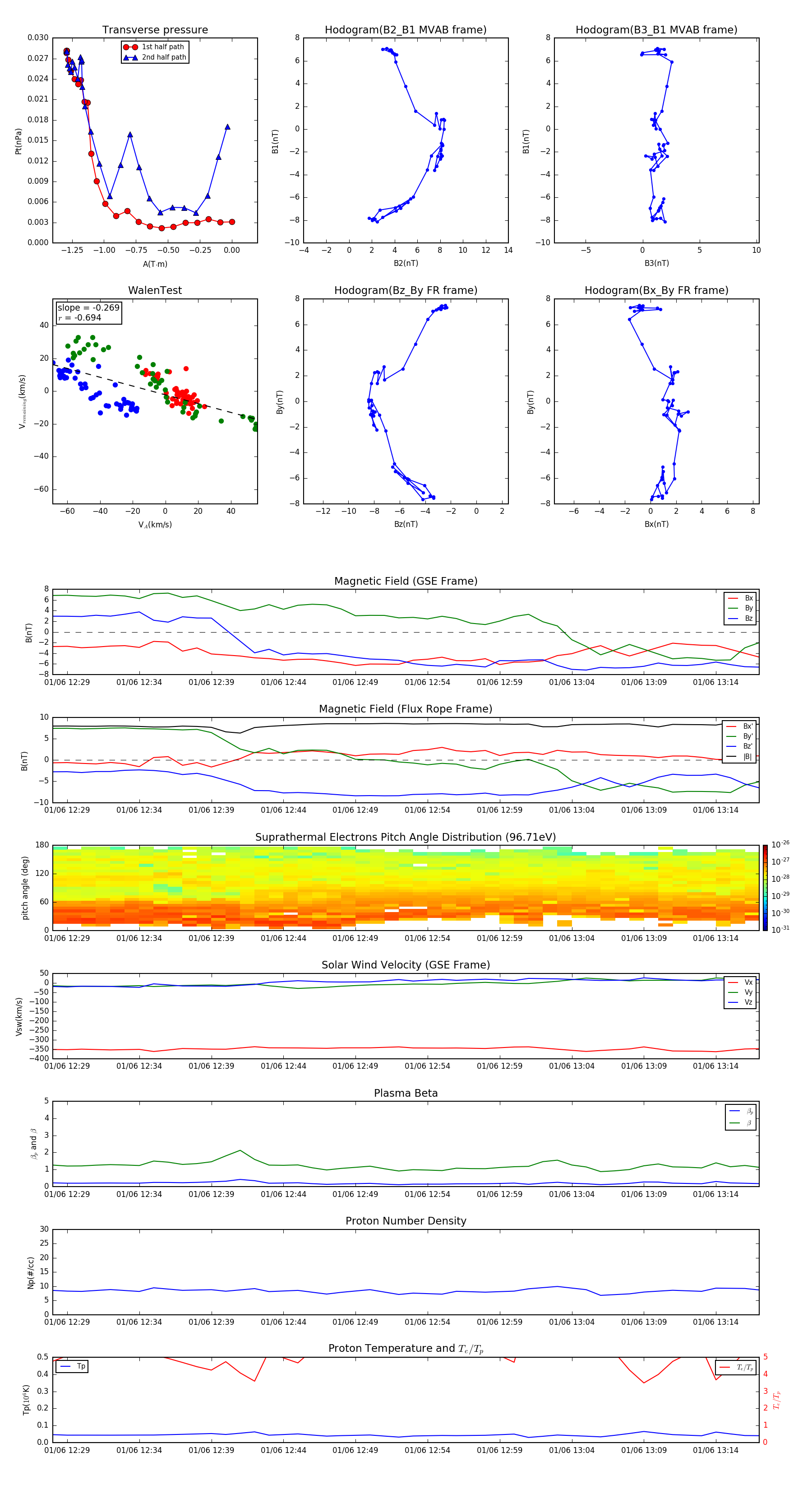
Flux Rope in 2006

Flux Rope Event 2006-01-06 12:28 ~ 2006-01-06 13:17 (50 minutes)


plot