HOME   LIST
‹–   –›

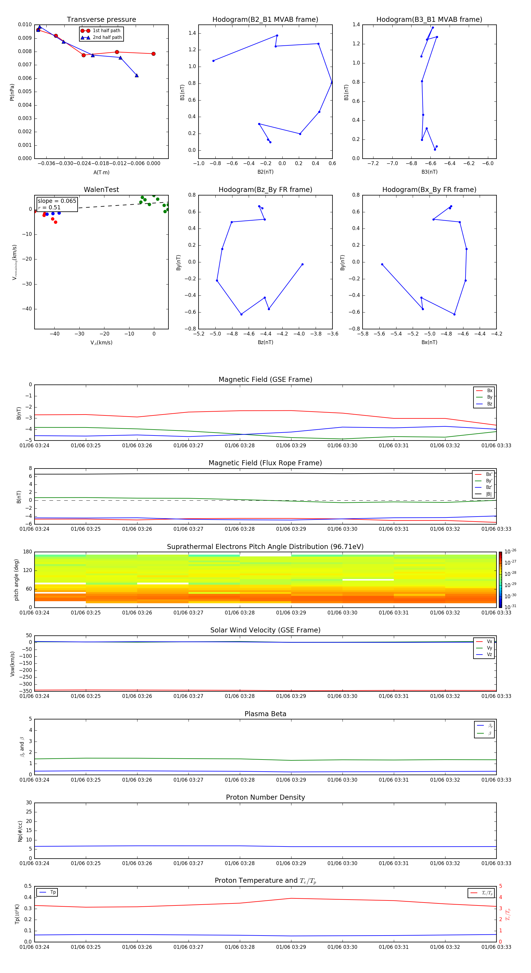
Flux Rope in 2006

Flux Rope Event 2006-01-06 03:24 ~ 2006-01-06 03:33 (10 minutes)


plot