HOME   LIST
‹–   –›

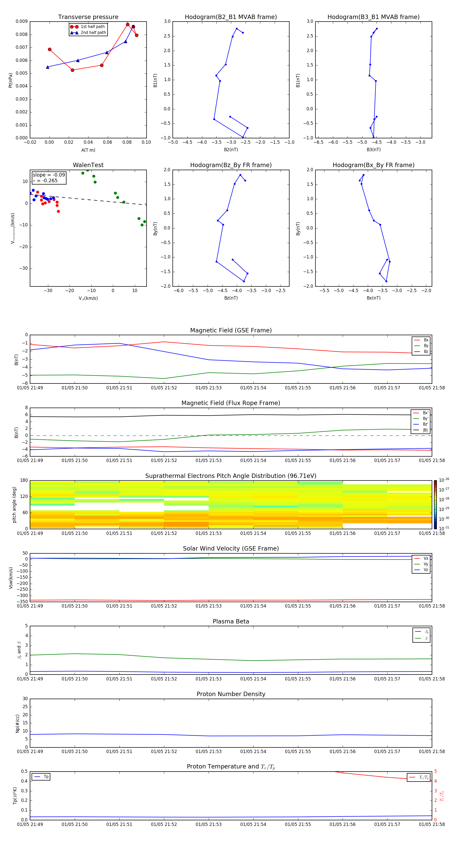
Flux Rope in 2006

Flux Rope Event 2006-01-05 21:49 ~ 2006-01-05 21:58 (10 minutes)


plot