HOME   LIST
‹–   –›

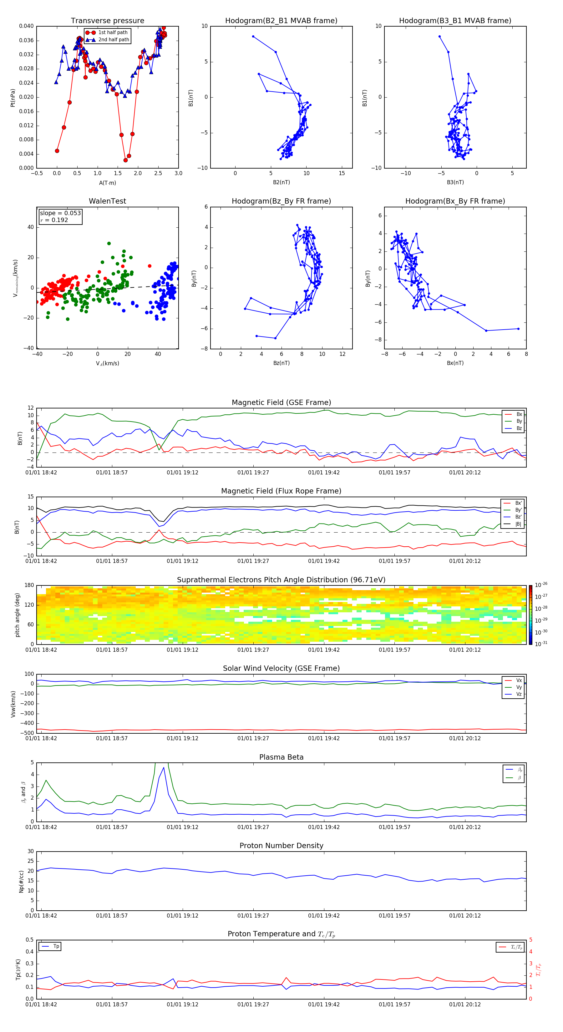
Flux Rope in 2006

Flux Rope Event 2006-01-01 18:41 ~ 2006-01-01 20:25 (105 minutes)


plot