HOME   LIST
‹–   –›

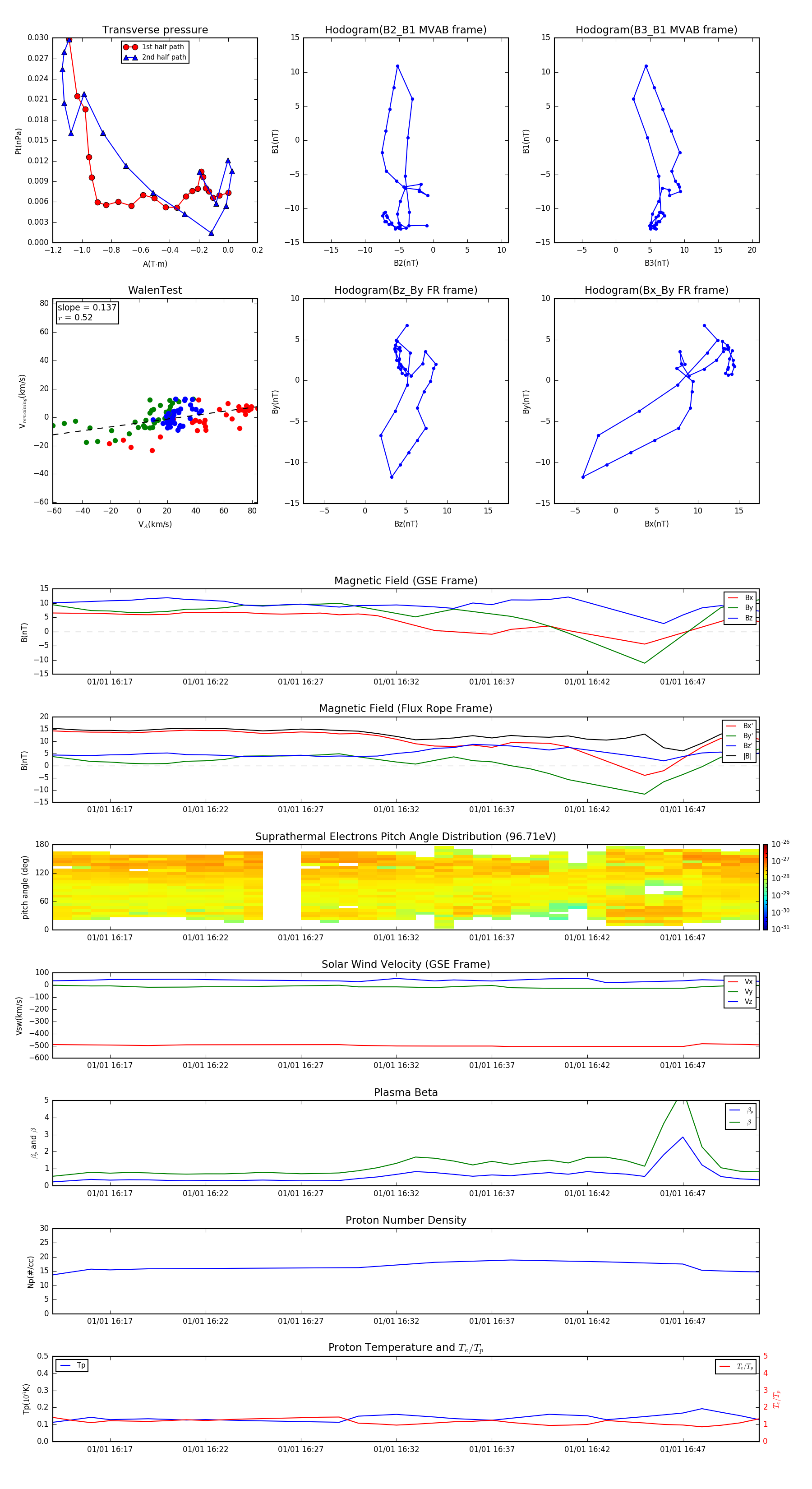
Flux Rope in 2006

Flux Rope Event 2006-01-01 16:14 ~ 2006-01-01 16:51 (38 minutes)


plot