HOME   LIST
‹–   –›

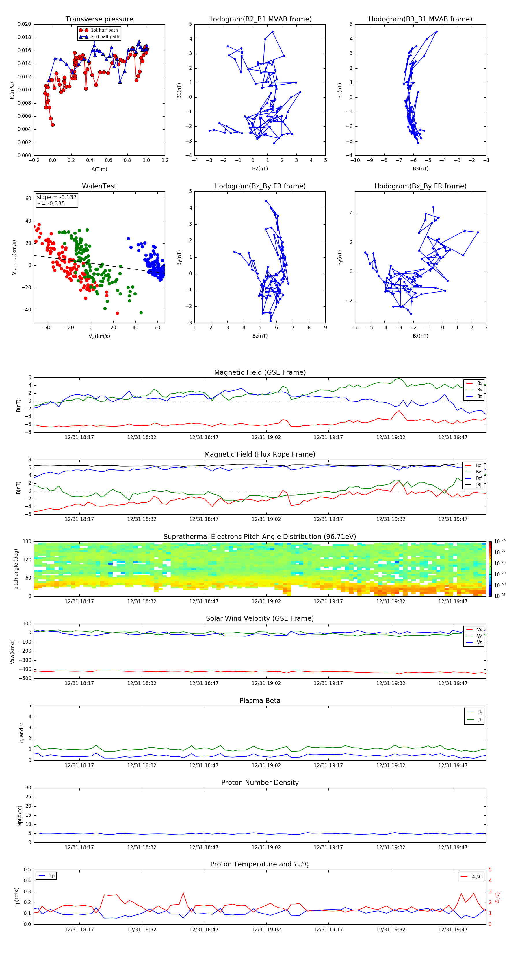
Flux Rope in 2004

Flux Rope Event 2004-12-31 18:06 ~ 2004-12-31 19:55 (110 minutes)


plot