HOME   LIST
‹–   –›

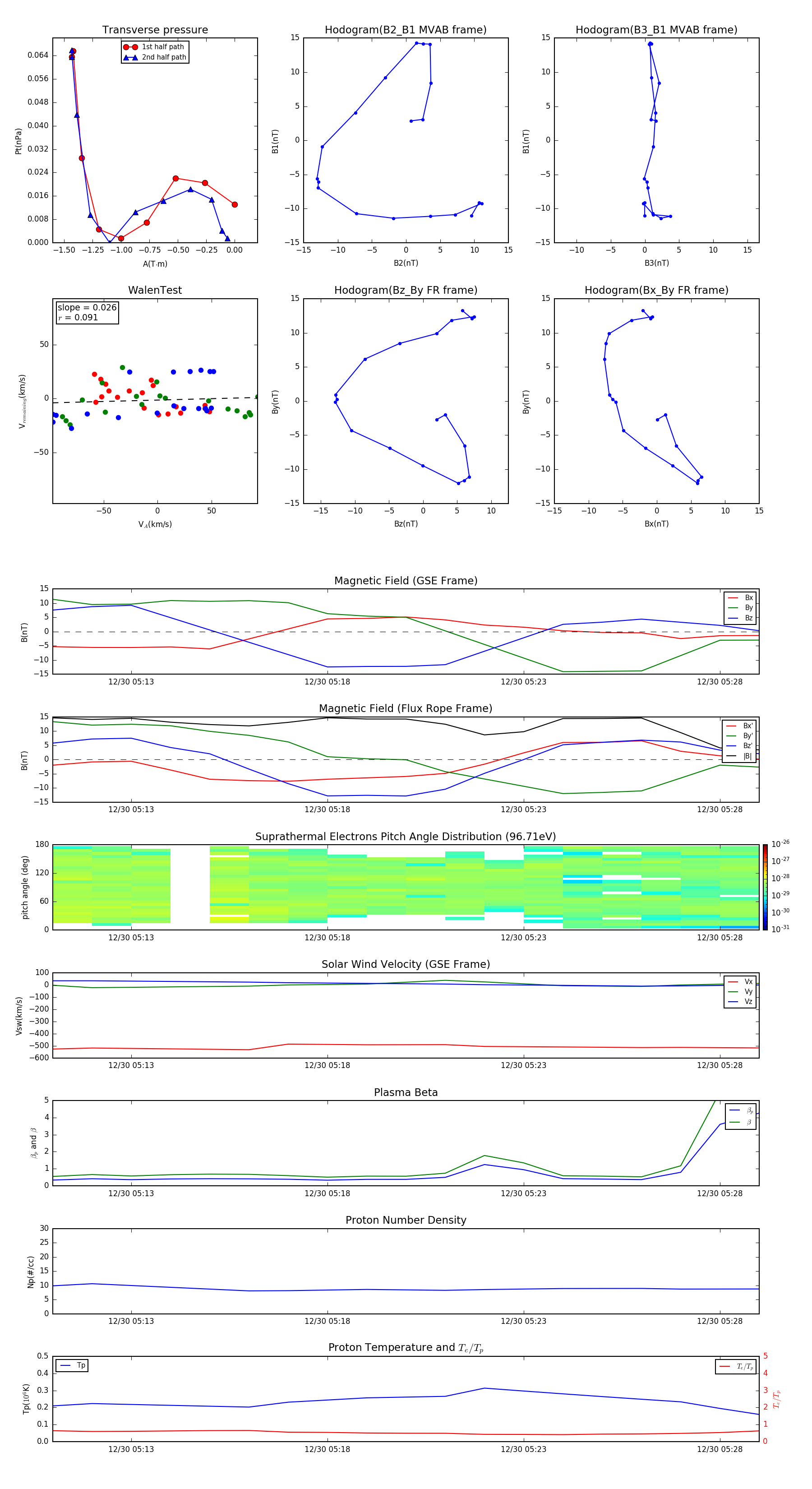
Flux Rope in 2004

Flux Rope Event 2004-12-30 05:11 ~ 2004-12-30 05:29 (19 minutes)


plot