HOME   LIST
‹–   –›

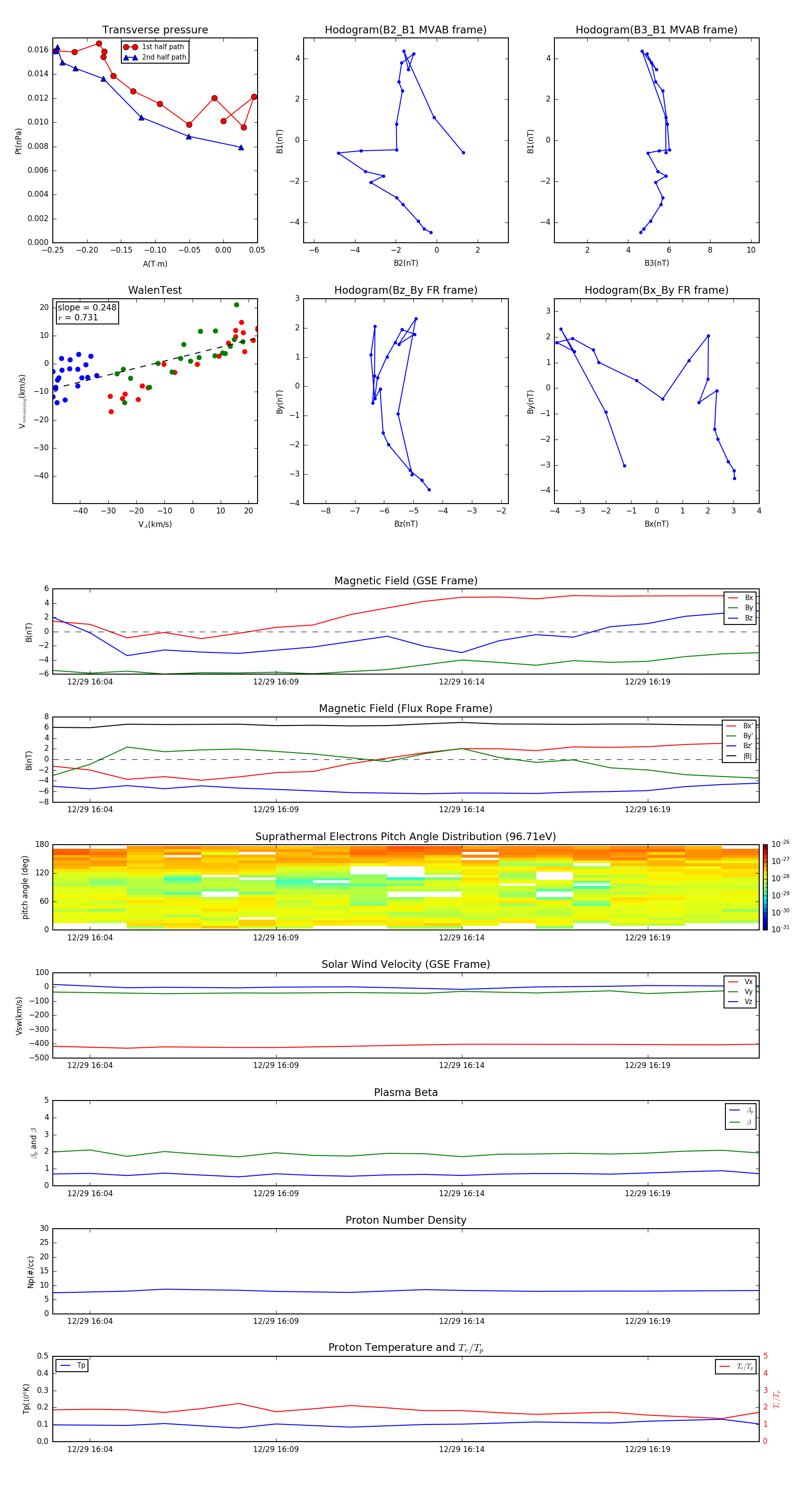
Flux Rope in 2004

Flux Rope Event 2004-12-29 16:03 ~ 2004-12-29 16:22 (20 minutes)


plot