HOME   LIST
‹–   –›

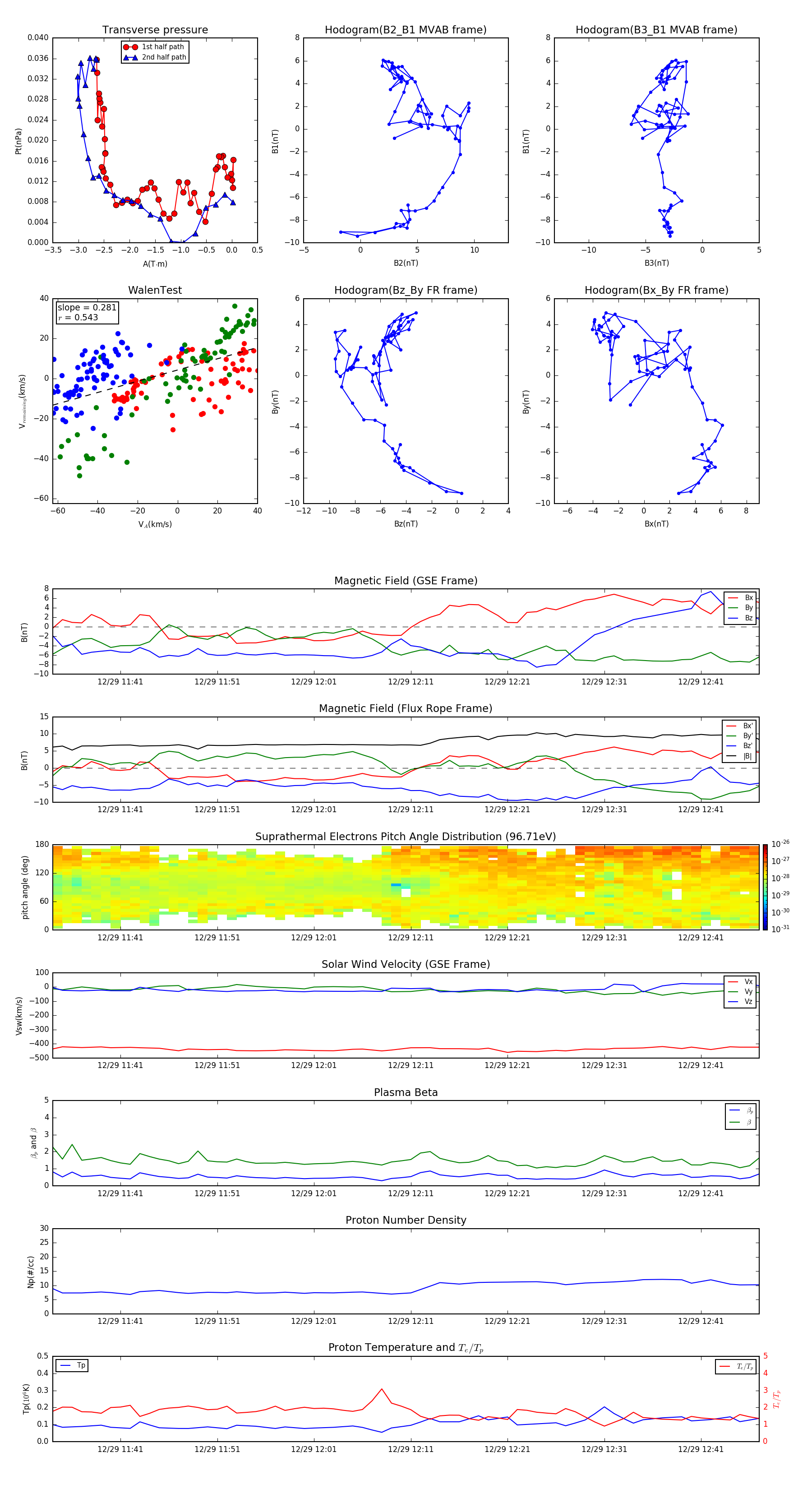
Flux Rope in 2004

Flux Rope Event 2004-12-29 11:34 ~ 2004-12-29 12:47 (74 minutes)


plot