HOME   LIST
‹–   –›

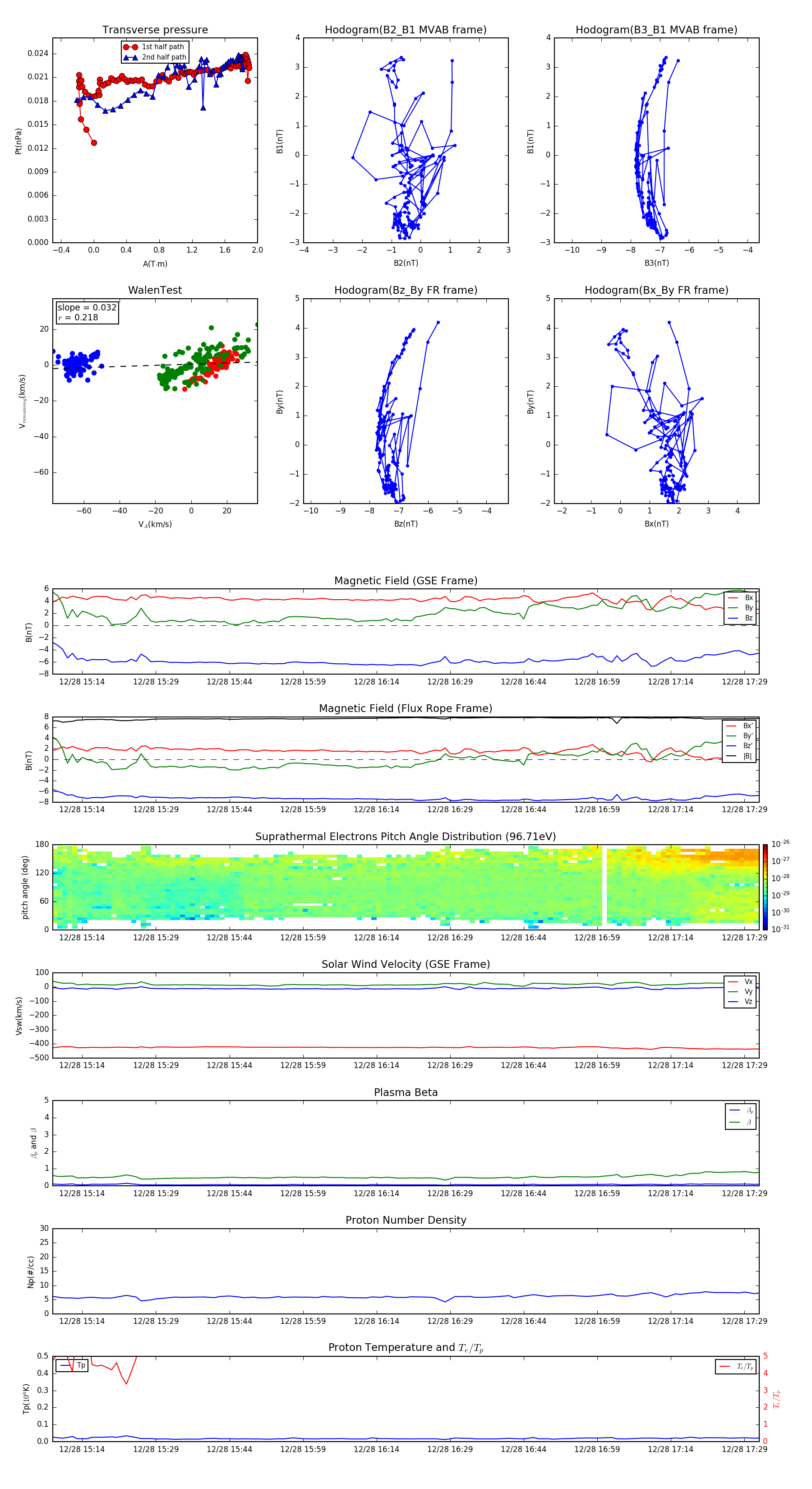
Flux Rope in 2004

Flux Rope Event 2004-12-28 15:08 ~ 2004-12-28 17:32 (145 minutes)


plot