HOME   LIST
‹–   –›

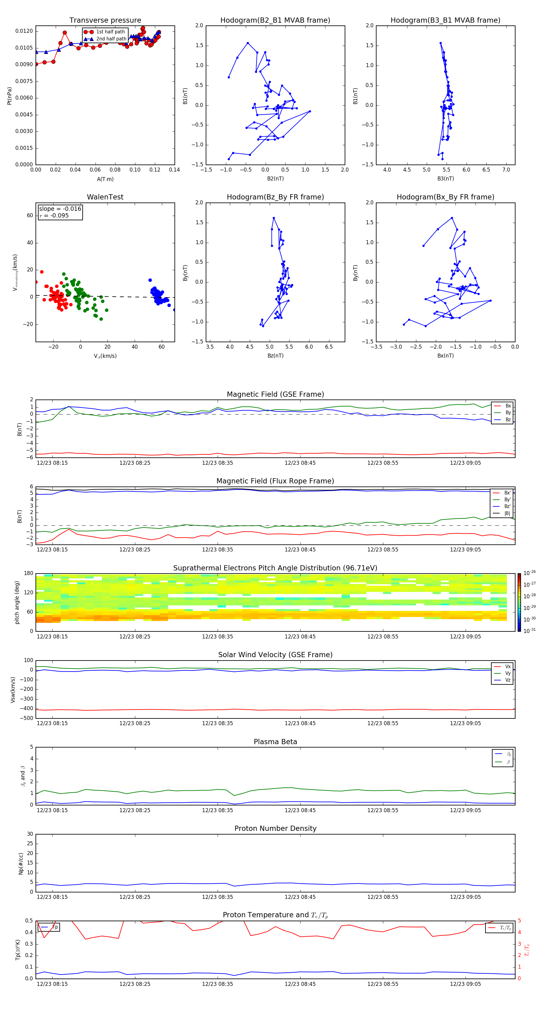
Flux Rope in 2004

Flux Rope Event 2004-12-23 08:13 ~ 2004-12-23 09:11 (59 minutes)


plot