HOME   LIST
‹–   –›

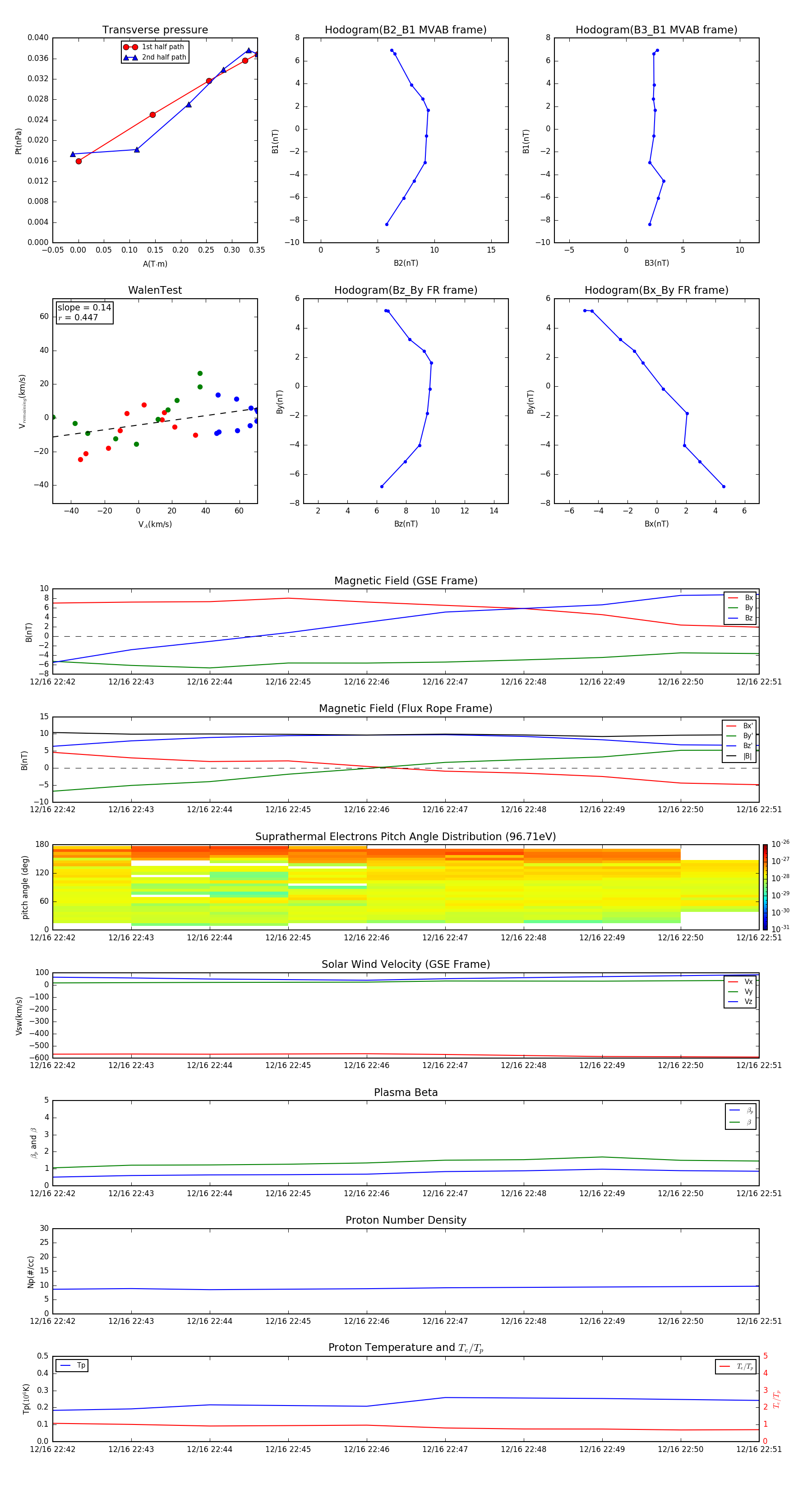
Flux Rope in 2004

Flux Rope Event 2004-12-16 22:42 ~ 2004-12-16 22:51 (10 minutes)


plot