HOME   LIST
‹–   –›

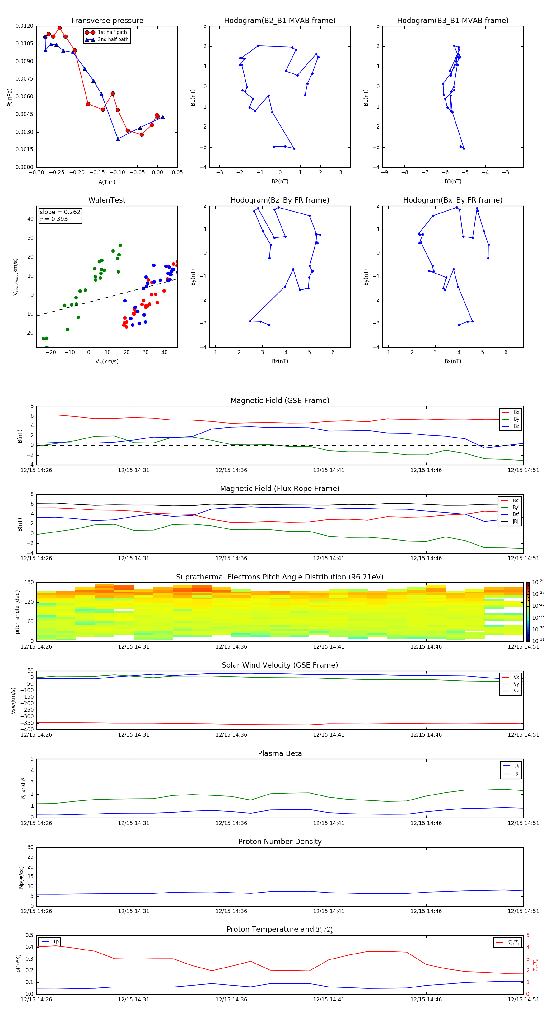
Flux Rope in 2004

Flux Rope Event 2004-12-15 14:26 ~ 2004-12-15 14:51 (26 minutes)


plot