HOME   LIST
‹–   –›

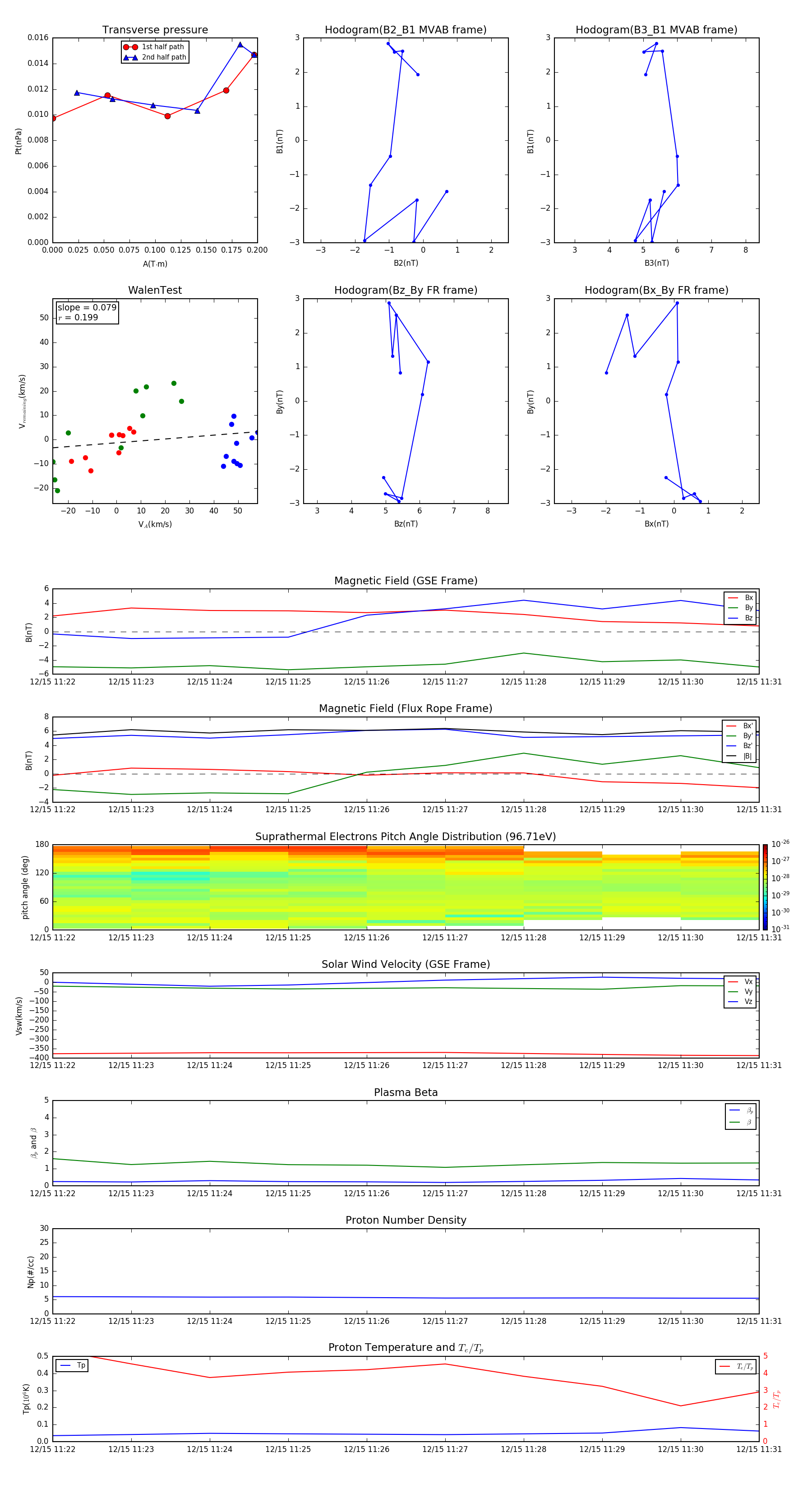
Flux Rope in 2004

Flux Rope Event 2004-12-15 11:22 ~ 2004-12-15 11:31 (10 minutes)


plot