HOME   LIST
‹–   –›

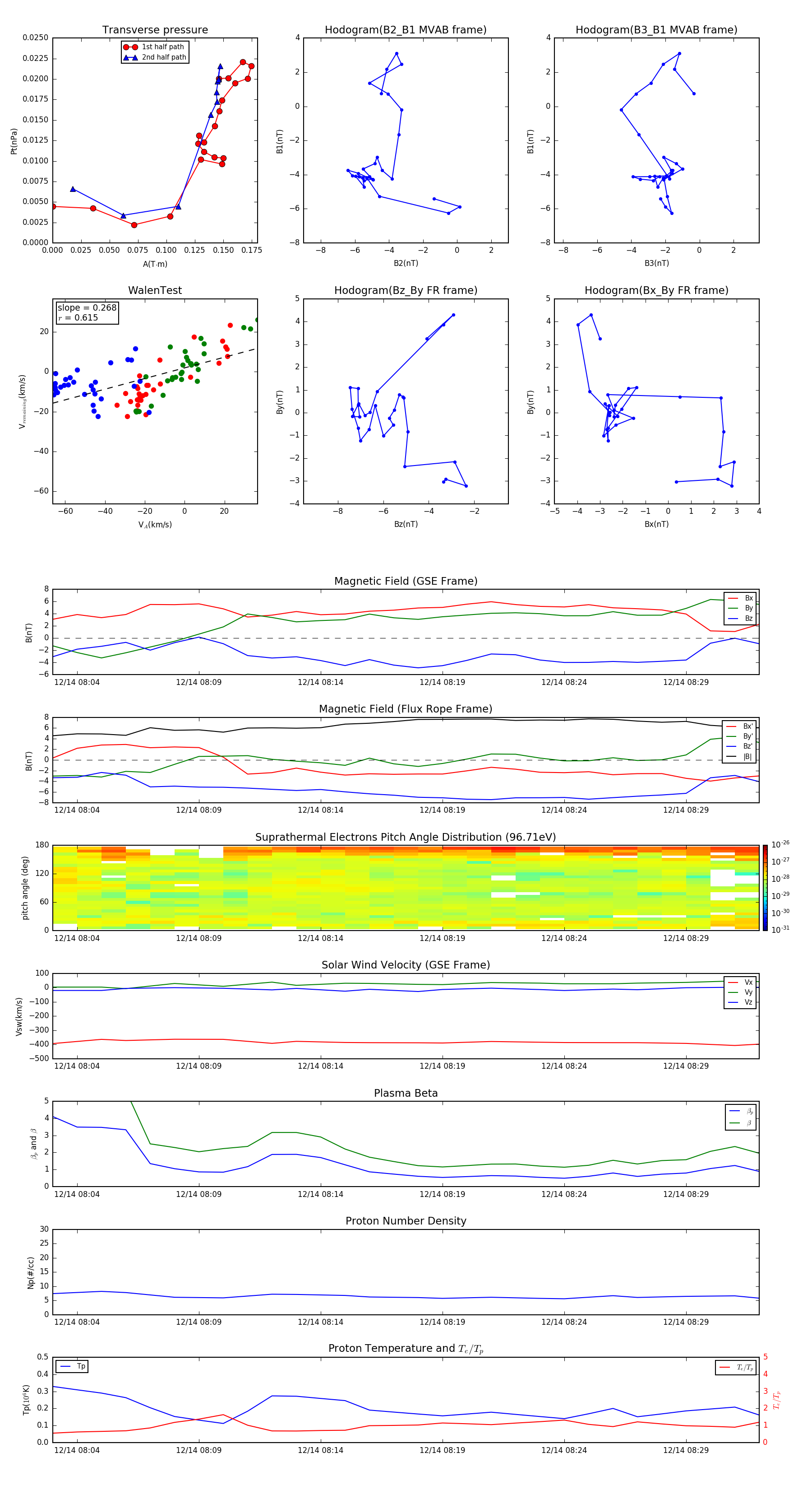
Flux Rope in 2004

Flux Rope Event 2004-12-14 08:03 ~ 2004-12-14 08:32 (30 minutes)


plot