HOME   LIST
‹–   –›

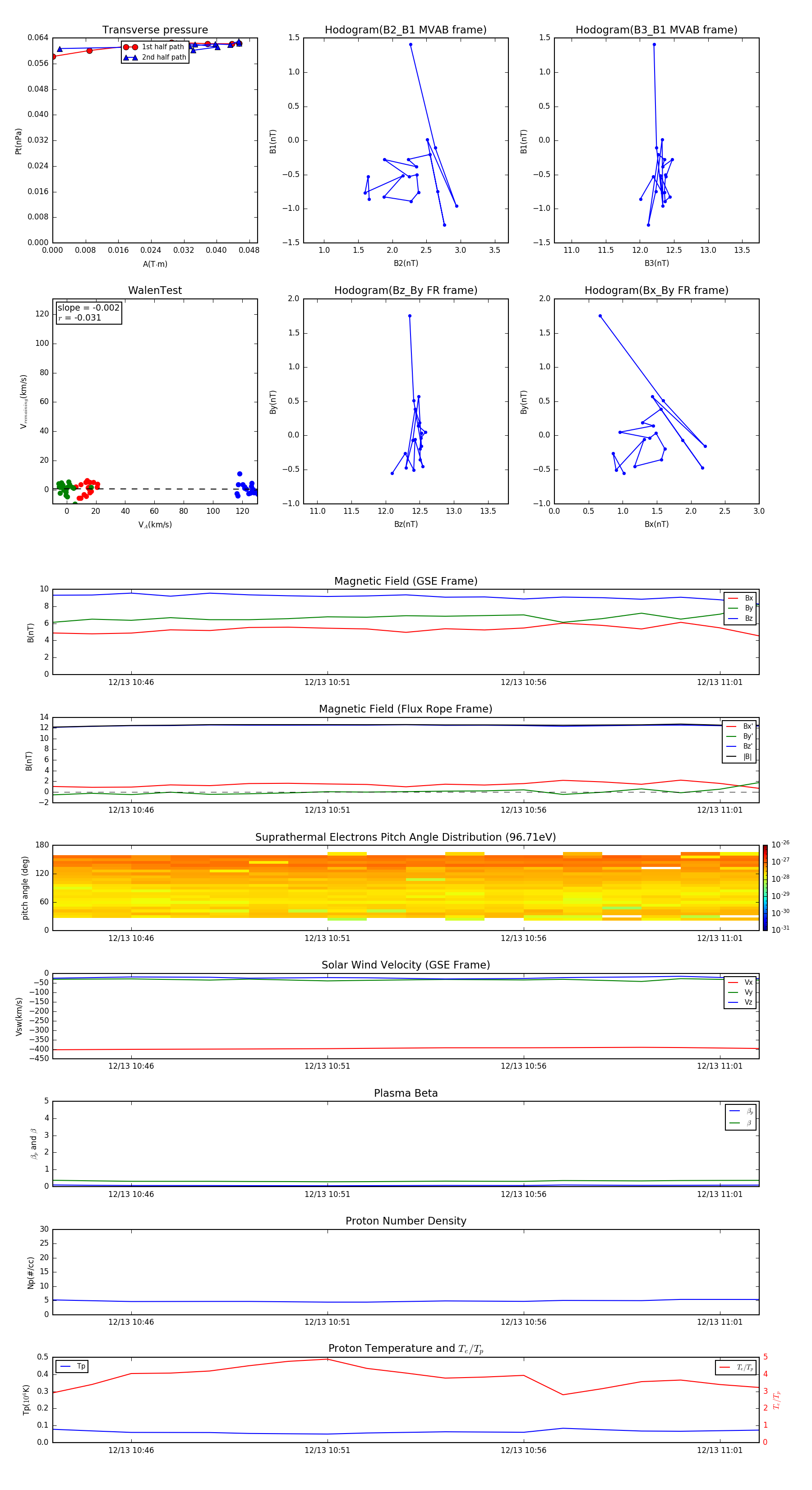
Flux Rope in 2004

Flux Rope Event 2004-12-13 10:44 ~ 2004-12-13 11:02 (19 minutes)


plot