HOME   LIST
‹–   –›

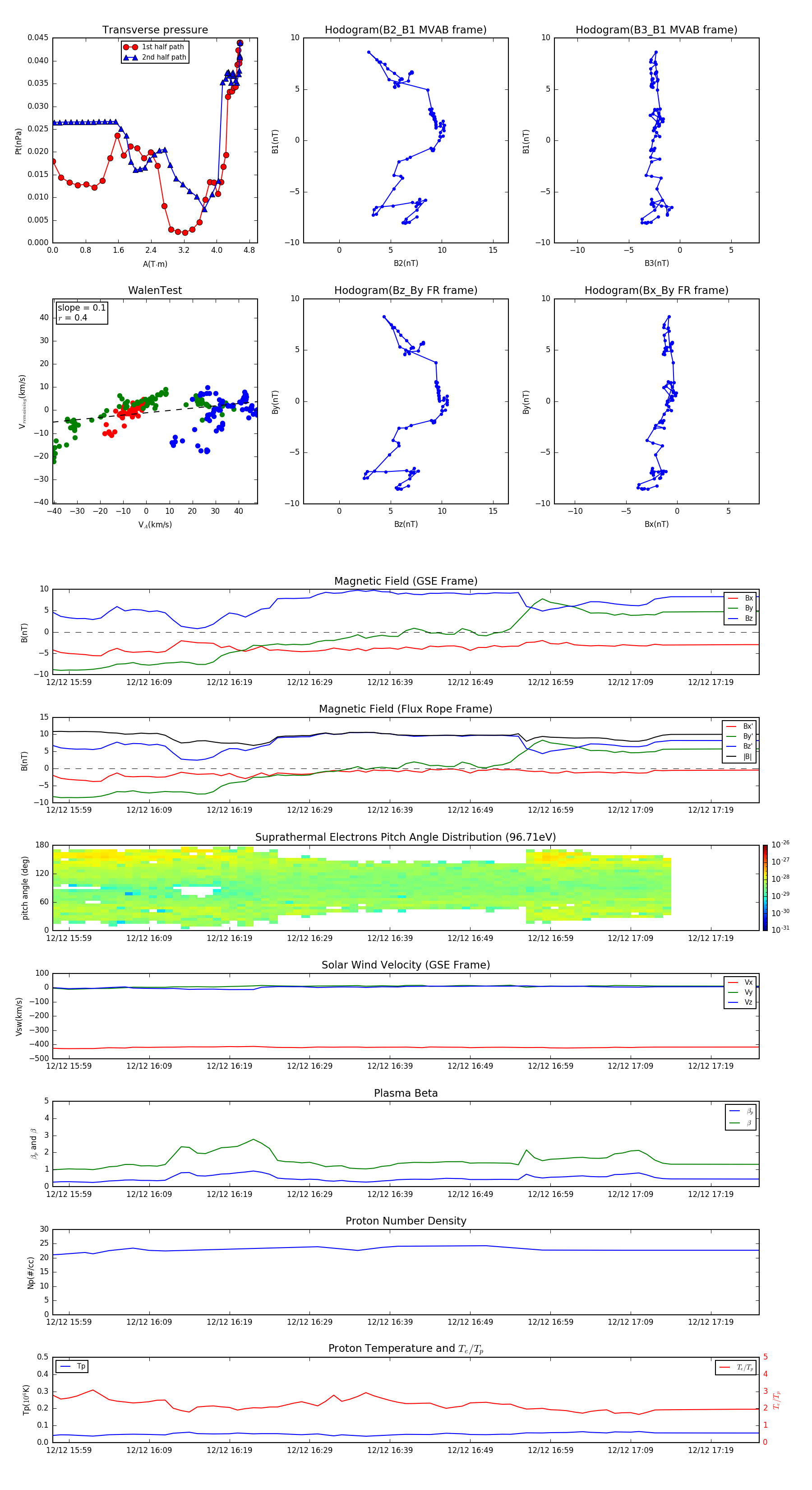
Flux Rope in 2004

Flux Rope Event 2004-12-12 15:57 ~ 2004-12-12 17:25 (89 minutes)


plot