HOME   LIST
‹–   –›

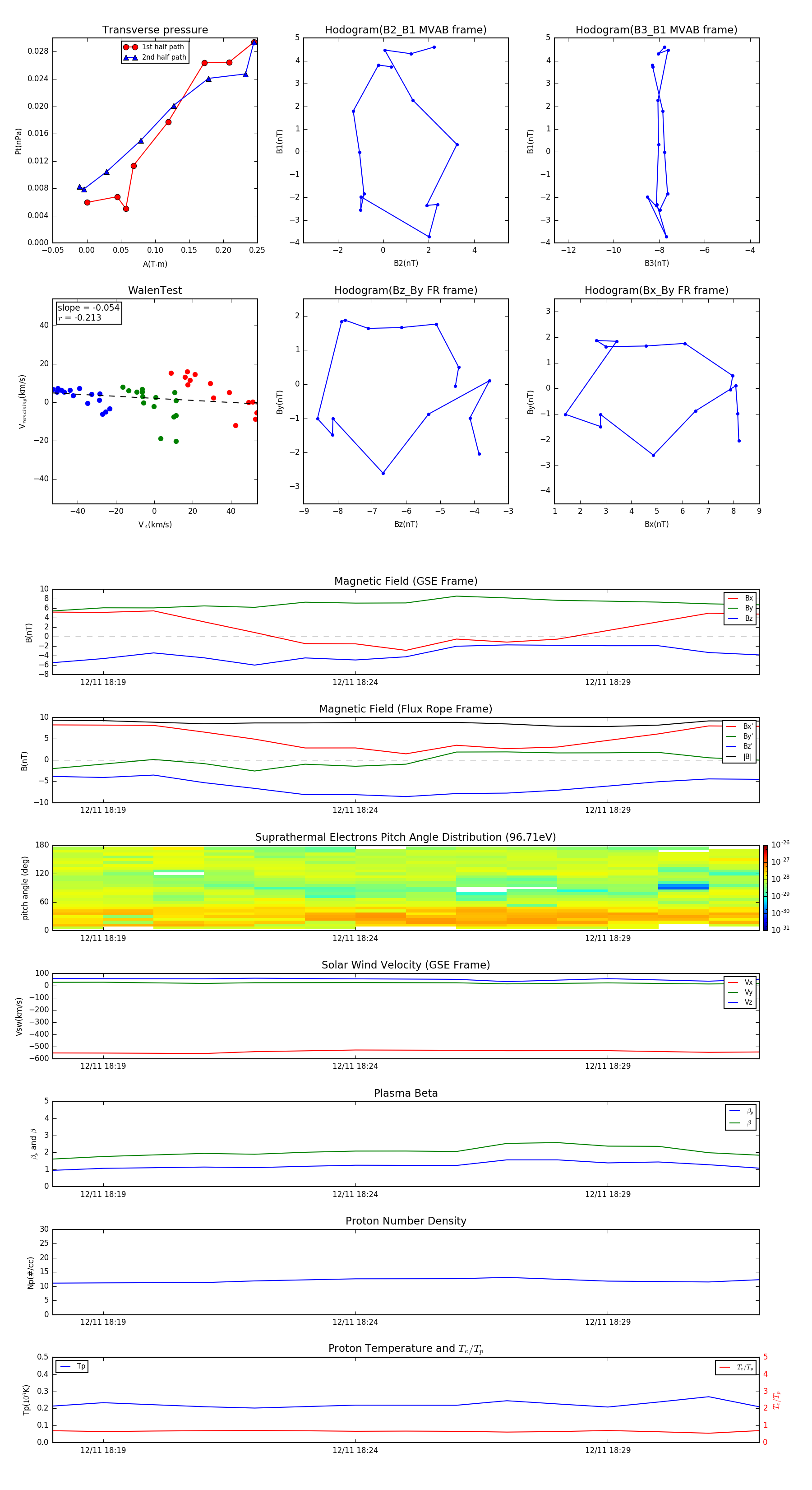
Flux Rope in 2004

Flux Rope Event 2004-12-11 18:18 ~ 2004-12-11 18:32 (15 minutes)


plot