HOME   LIST
‹–   –›

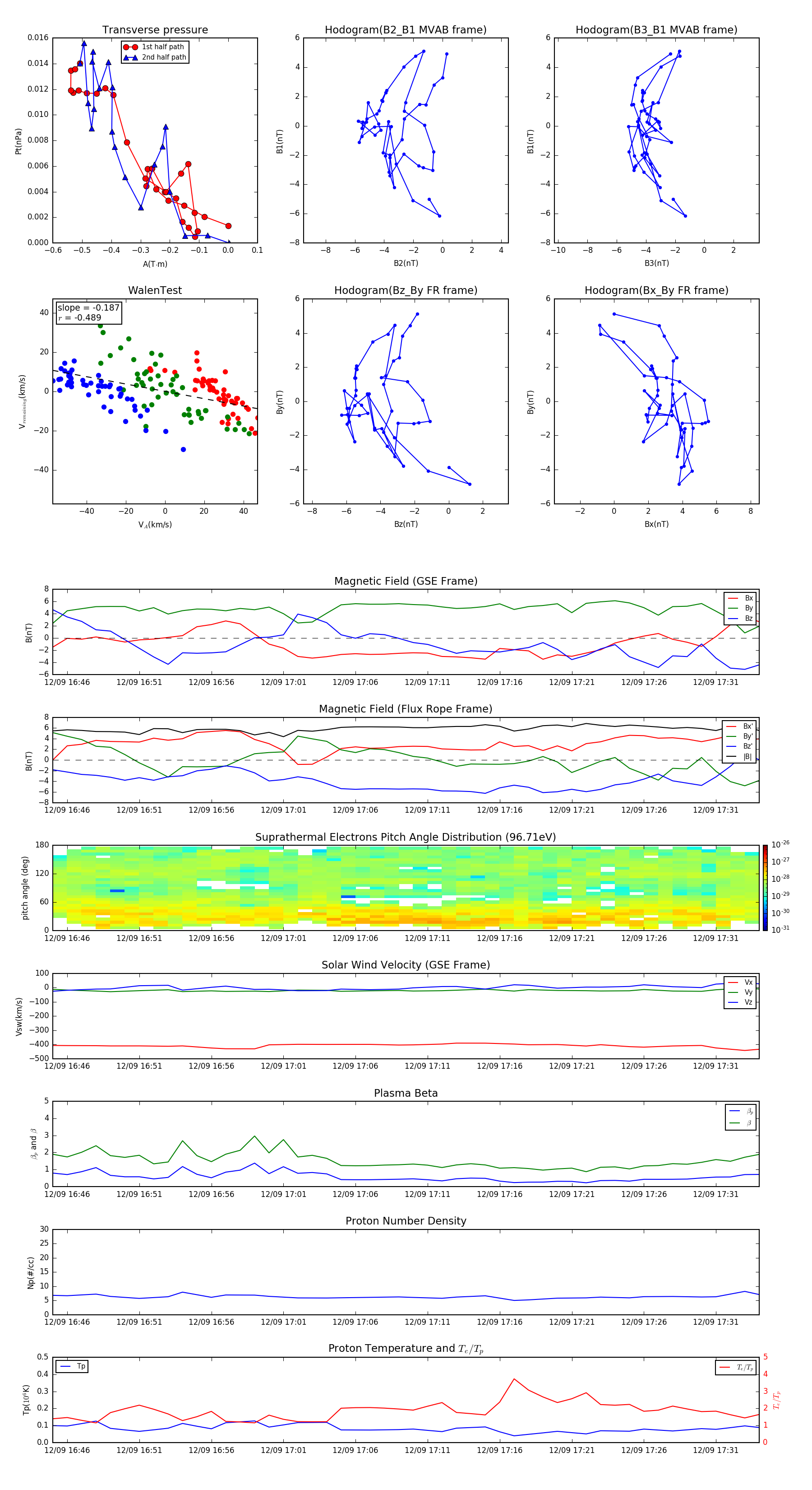
Flux Rope in 2004

Flux Rope Event 2004-12-09 16:45 ~ 2004-12-09 17:34 (50 minutes)


plot