HOME   LIST
‹–   –›

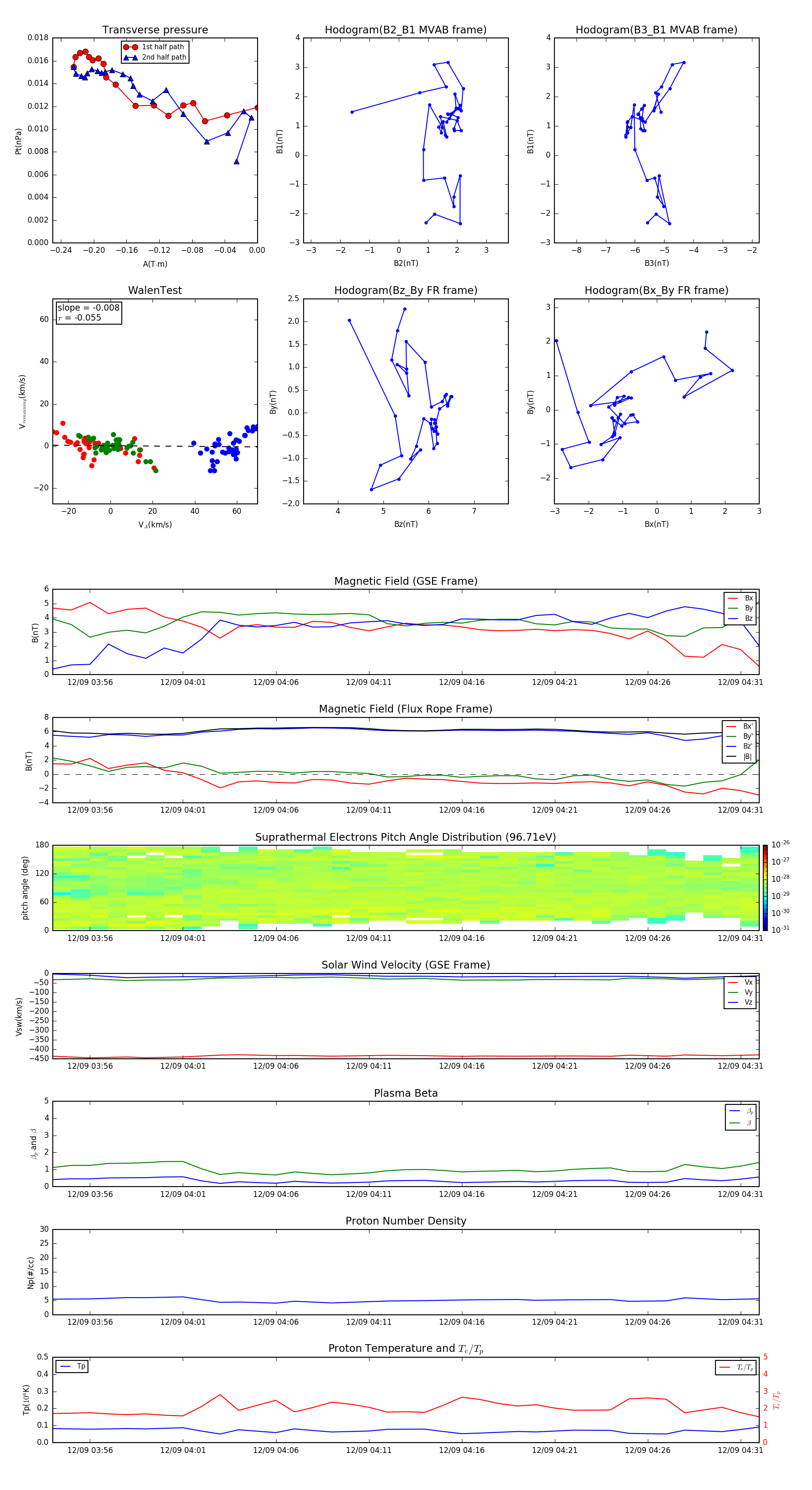
Flux Rope in 2004

Flux Rope Event 2004-12-09 03:54 ~ 2004-12-09 04:32 (39 minutes)


plot