HOME   LIST
‹–   –›

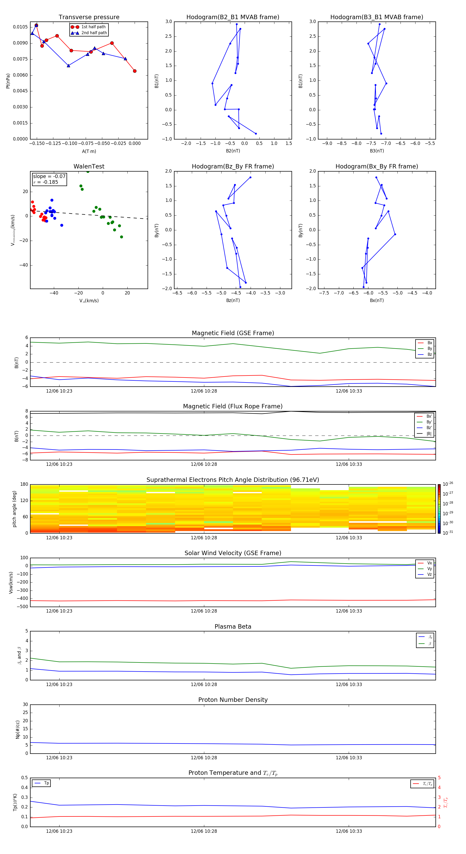
Flux Rope in 2004

Flux Rope Event 2004-12-06 10:22 ~ 2004-12-06 10:36 (15 minutes)


plot