HOME   LIST
‹–   –›

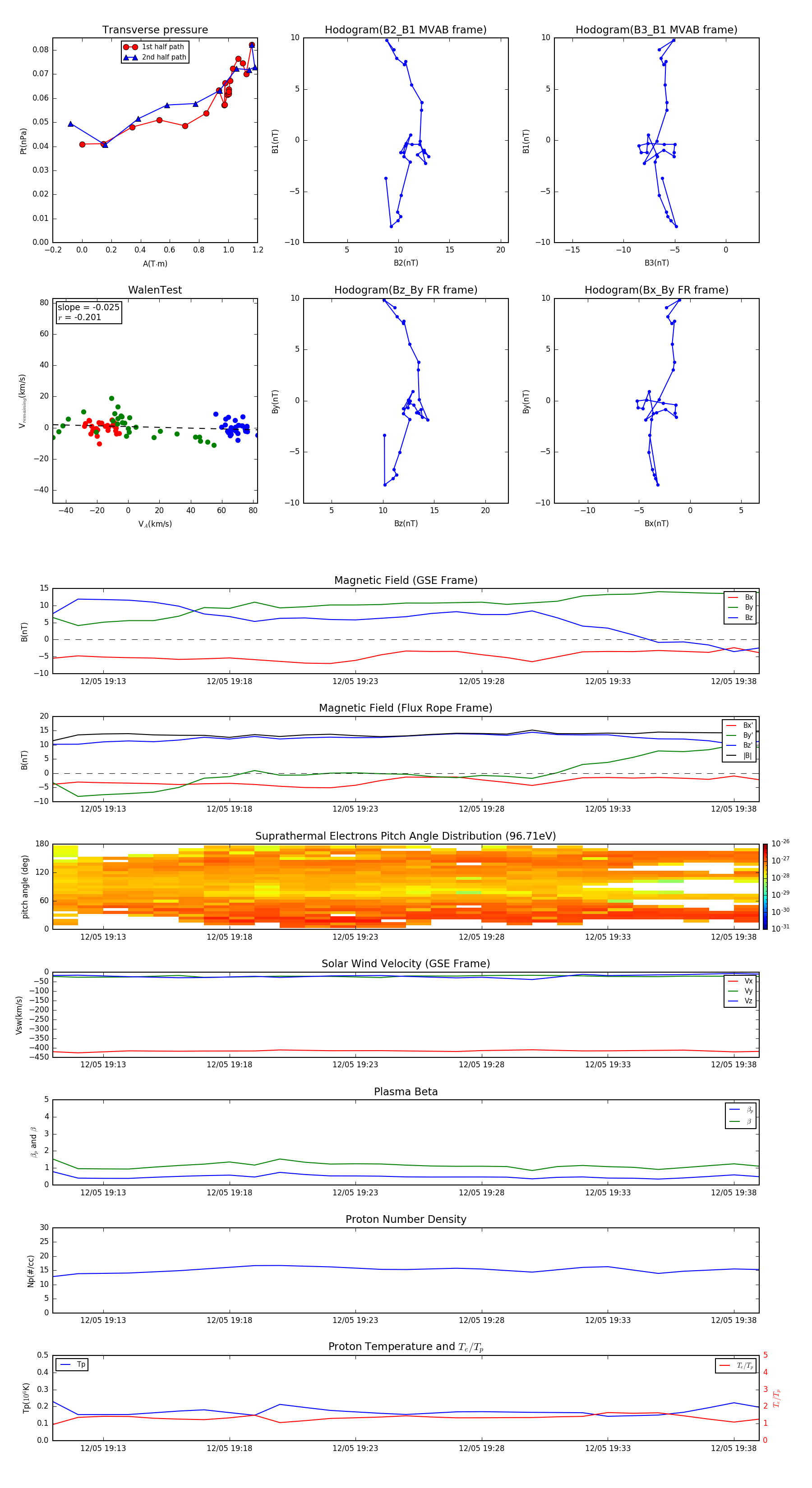
Flux Rope in 2004

Flux Rope Event 2004-12-05 19:11 ~ 2004-12-05 19:39 (29 minutes)


plot