HOME   LIST
‹–   –›

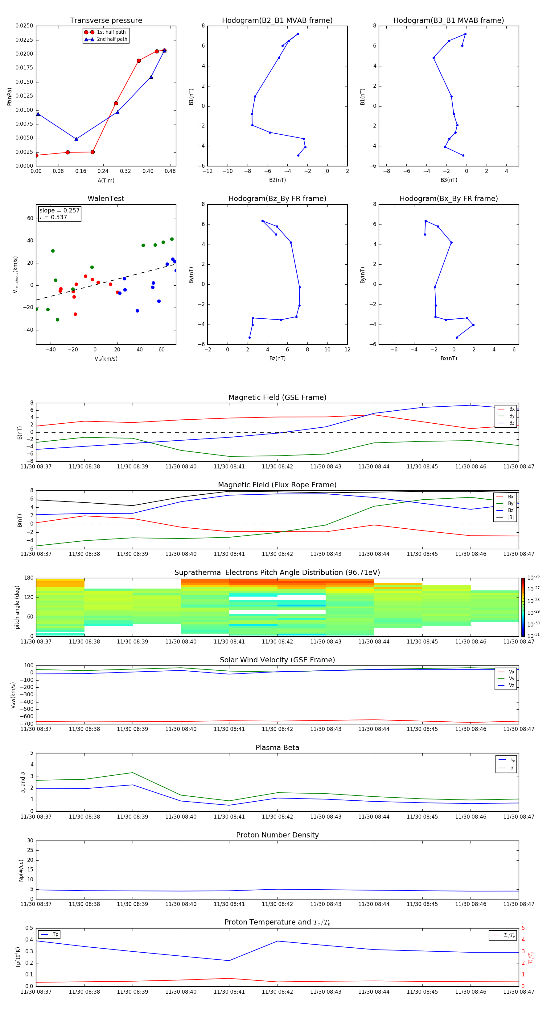
Flux Rope in 2004

Flux Rope Event 2004-11-30 08:37 ~ 2004-11-30 08:47 (11 minutes)


plot