HOME   LIST
‹–   –›

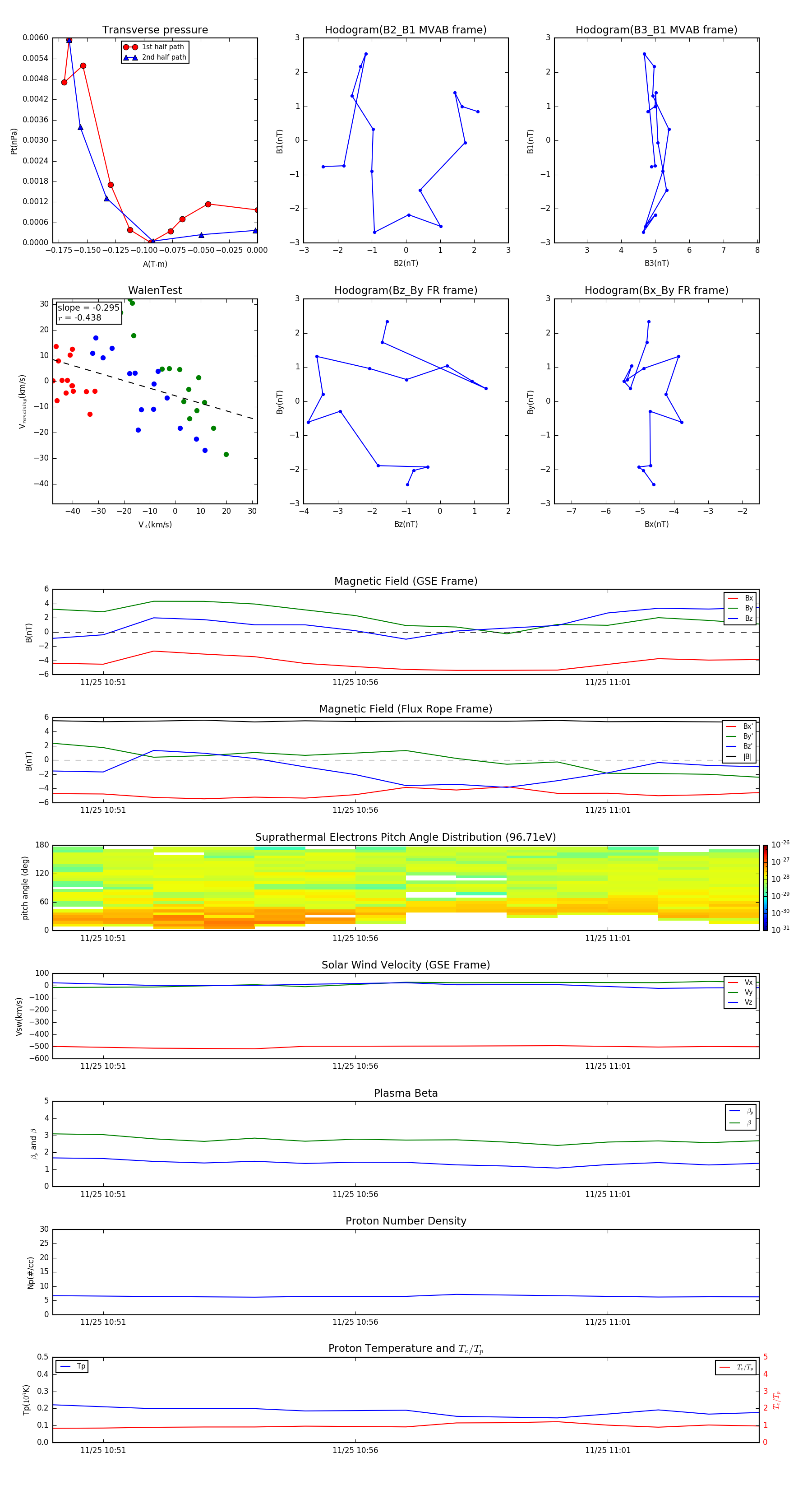
Flux Rope in 2004

Flux Rope Event 2004-11-25 10:50 ~ 2004-11-25 11:04 (15 minutes)


plot