HOME   LIST
‹–   –›

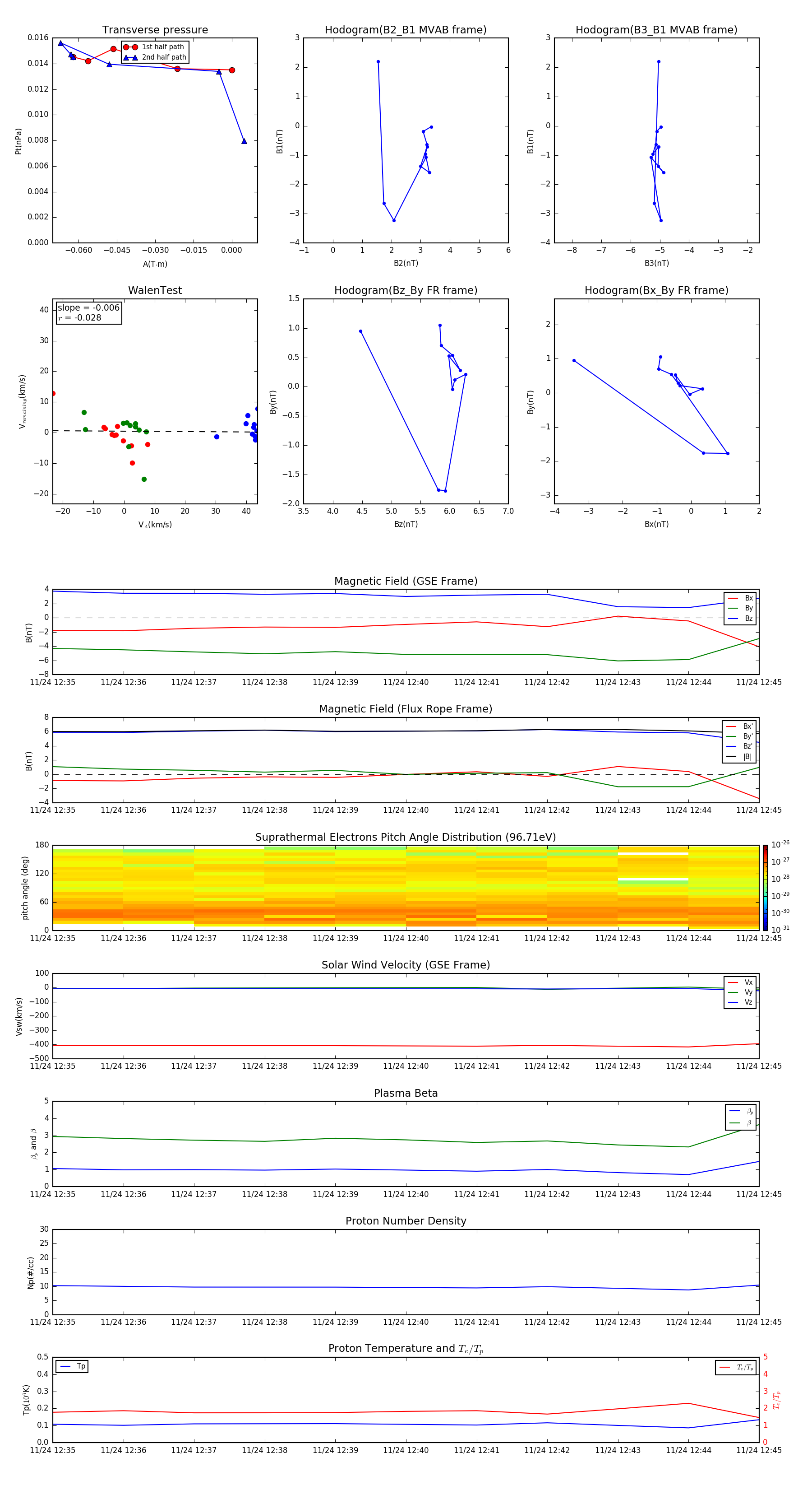
Flux Rope in 2004

Flux Rope Event 2004-11-24 12:35 ~ 2004-11-24 12:45 (11 minutes)


plot