HOME   LIST
‹–   –›

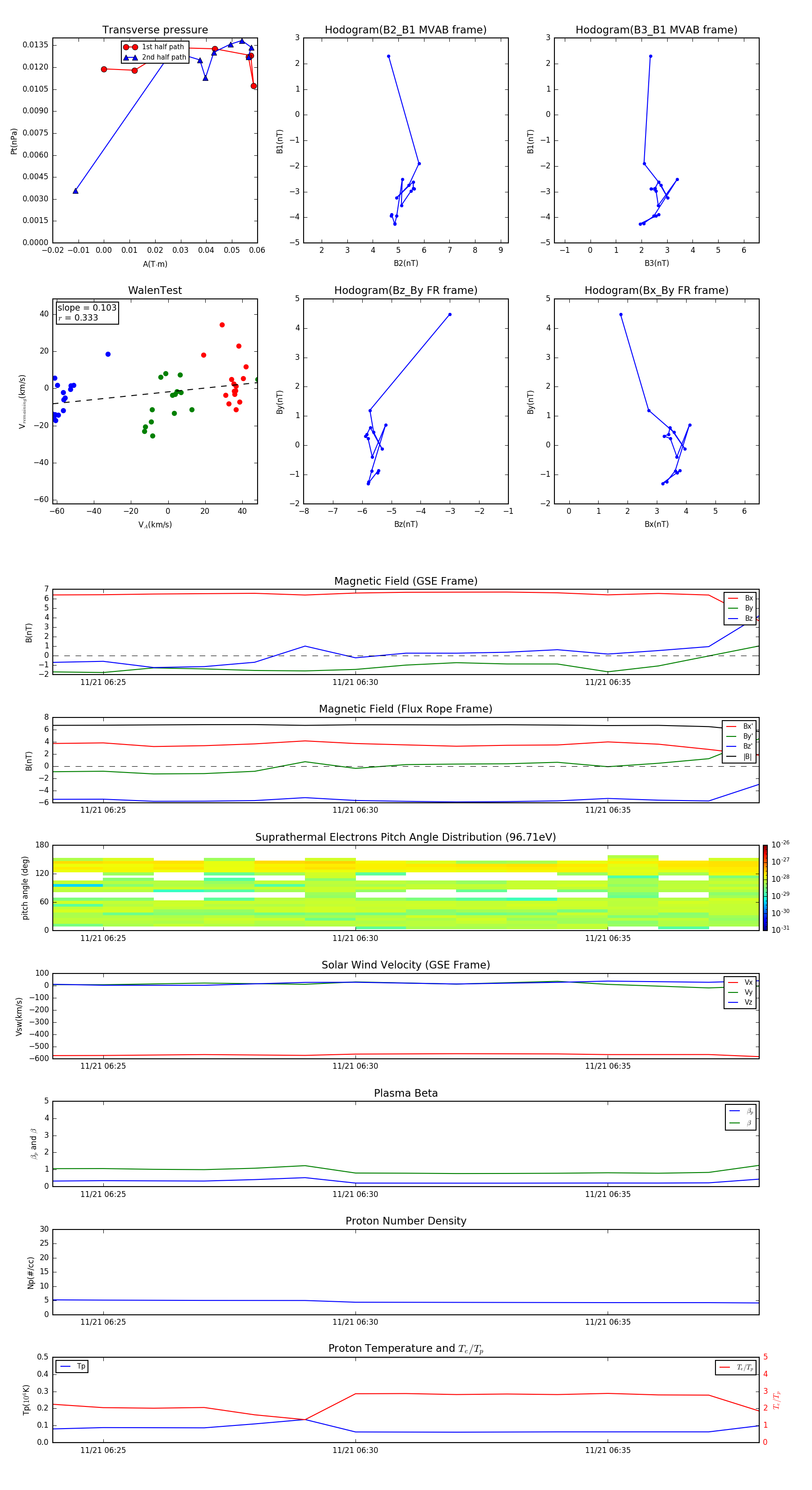
Flux Rope in 2004

Flux Rope Event 2004-11-21 06:24 ~ 2004-11-21 06:38 (15 minutes)


plot