HOME   LIST
‹–   –›

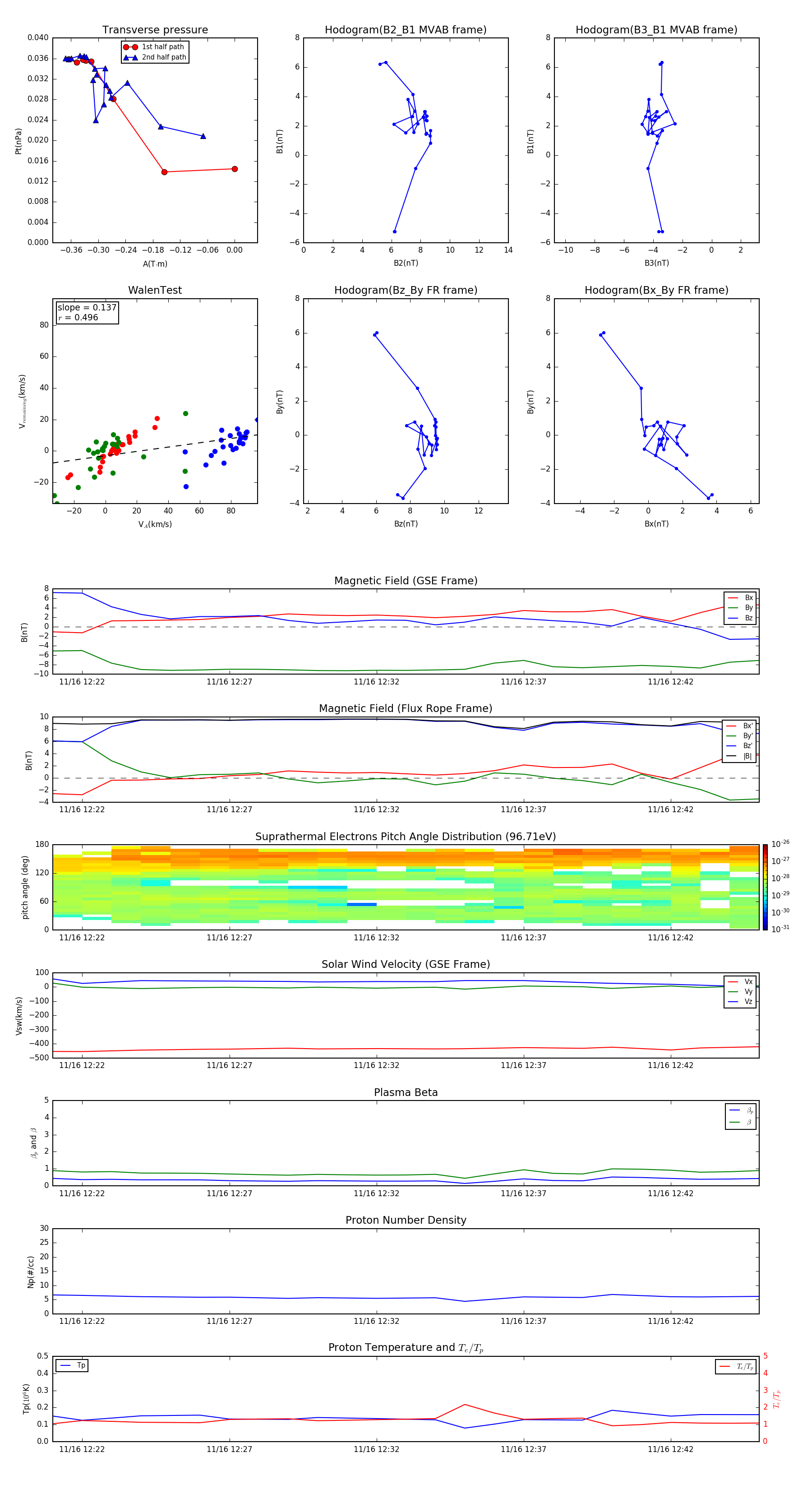
Flux Rope in 2004

Flux Rope Event 2004-11-16 12:21 ~ 2004-11-16 12:45 (25 minutes)


plot